hls是什么意思

hsl是什么意思-hls网络用语是什么意思
图片尺寸1280x1300
hls喝酒是什么意思
图片尺寸800x451
1 hls是什么
图片尺寸524x398
看不懂的网络缩写,xswl是什么意思?
图片尺寸641x557
网上hls是什么意思酒吧还是华莱士
图片尺寸500x422
hls是什么意思?
图片尺寸500x500
网络hls是什么意思
图片尺寸805x322
hsl是什么意思-hls网络用语是什么意思
图片尺寸1235x634
"hls"是"hillcrest litigation services ltd"的英文缩写,意思是"希尔
图片尺寸600x390
网络hls是什么意思,网络用语hl是什么意思的缩写图2
图片尺寸433x252
hls是酒吧的意思吗,你听懂了吗
图片尺寸720x1280
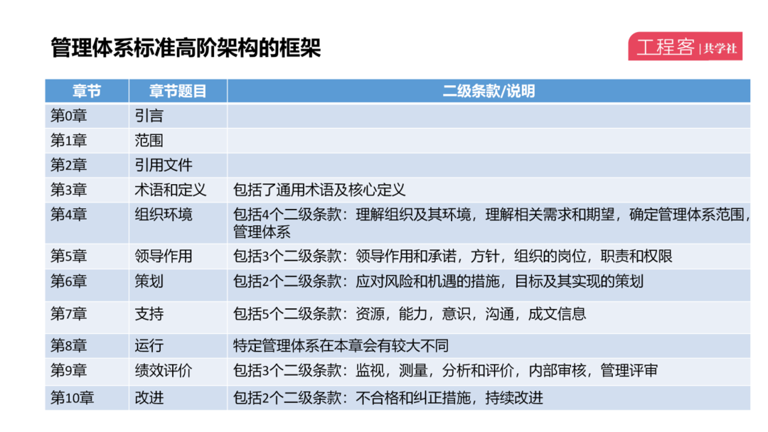
那么,hls高阶架构到底做了哪些统一,具体长成什么样子呢?
图片尺寸1080x608
hls是什么意思
图片尺寸775x429
hls全称是http live streaming,字面意思是用http做直播,hls有很多
图片尺寸1080x608
网上说的hls是什么意思
图片尺寸1023x560
hls标准加密
图片尺寸2350x1296
网络hls是什么意思
图片尺寸541x234![[hls教程]m3u8格式与ts格式到底是什么有什么区别](https://i.ecywang.com/upload/1/img2.baidu.com/it/u=2866361868,4104096940&fm=253&fmt=auto&app=138&f=JPEG?w=617&h=383)
[hls教程]m3u8格式与ts格式到底是什么有什么区别
图片尺寸651x404
浅析hls流媒体协议
图片尺寸1276x742
hsl是什么意思hls网络用语是什么意思
图片尺寸500x375