imo数学竞赛

imo国际数学奥林匹克竞赛详细介绍!imo的竞赛试题是怎么来的?
图片尺寸638x428
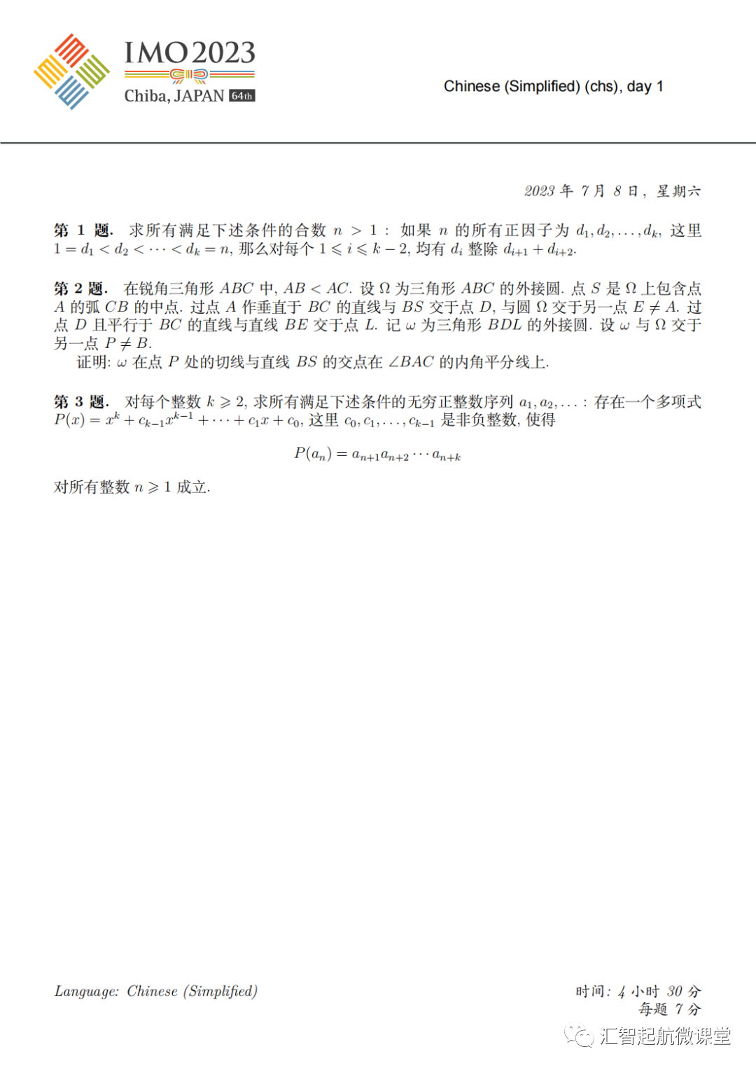
第64届国际奥林匹克数学竞赛(imo)完整版中文试题出炉
图片尺寸1080x1528
第64届国际数学奥林匹克(imo)赛结束,中国6名队员全部获得金牌,在全部
图片尺寸640x435
在第64届国际数学奥林匹克(imo)竞赛上,镇海中学的张鑫亮同学以41分
图片尺寸1921x1280
第64届imo数学竞赛闭幕,圆满结束,中国奥数六大天才vs美 - 抖音
图片尺寸1440x2672
在刚刚结束的第64届国际数学奥林匹克竞赛(imo)上,中国代表队以6金的
图片尺寸1670x1280
今日首考2023年第64届国际数学奥林匹克imo进行时
图片尺寸1080x688
2023年国际数学奥林匹克竞赛(imo)于7月2日至7月13日在日本千叶举行.
图片尺寸2057x1280
第64届国际奥林匹克数学竞赛(imo)完整版中文试题出炉
图片尺寸1080x1528
7月15日,第63届国际数学奥林匹克(imo)成绩公布,中国队再次登上imo
图片尺寸640x372
中国队全员摘金2人满分第64届国际数学奥林匹克imo成绩公布
图片尺寸1080x440
科普|imo国际数学奥林匹克竞赛_参赛_题目_组织
图片尺寸1080x742
国际数学奥林匹克竞赛 (imo)
图片尺寸500x571
如何评价2022年国际数学奥林匹克竞赛imo2022中国队的成绩
图片尺寸1640x924
数竞党关注2021年第62届imo竞赛题中文英文版来了
图片尺寸1080x812
2019第60届国际数学奥林匹克竞赛(imo)试题首发!附现场照片!
图片尺寸640x469
02 奋斗:漫漫长路2019年第60届国际数学奥林匹克竞赛(imo)中国代表队
图片尺寸722x437
第64届imo国际数学奥林匹克竞赛7515.2023年第64届i - 抖音
图片尺寸1440x1920
第64届imo国际数学奥林匹克竞赛.2023年第64届imo - 抖音
图片尺寸1440x1920
哪所高中imo数学竞赛最牛 #上海
图片尺寸960x1280