ip5506芯片电路图

ip5506bzled移动电源
图片尺寸613x614
ip5506 带188数码管的移动电源
图片尺寸661x462
ip5506
图片尺寸778x583
ip5506多功能移动电源管理soc芯片的数据手册免费下载-电子电路图
图片尺寸363x230
ip5506 带188数码管的移动电源
图片尺寸705x323
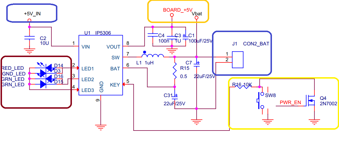
请教电路问题,ip5306升压到5v的电路,但是电路无法正常工作
图片尺寸1094x758
lt5506的典型应用专为低电压操作而设计
图片尺寸1337x782
德生pl-550 电路图
图片尺寸1000x663
ip5306充电电流是2.1a,给3.7-4.
图片尺寸1265x680
国芯思辰|线性锂电池充电芯片aip4056适用于各种便携式设备的应用
图片尺寸640x617
ip6505t快充电源模块附bom
图片尺寸1169x827
海信液晶电视机5305逻辑板电路原理图c
图片尺寸1680x1050
pcb37v锂电池5v充放电控制电路ip5306画板笔记
图片尺寸1465x674
彩电遥控器06电路图
图片尺寸839x483
基于固定频率脉宽调制控制芯片tl494的双管正激变换器电路设计
图片尺寸400x290
其结构包括ip5306芯片,ip5306芯片中的vin引脚通过第一rc电路与设备的
图片尺寸2016x1304
iphone6电路图pdf58页
图片尺寸864x486
硬件部分:四大模块,分别是ip5306充放电管理芯片,主控芯片328p ,蓝牙
图片尺寸1188x511
苹果6 无铃声 无免提
图片尺寸1366x745
请教ip5306芯问题输出30秒自动断电
图片尺寸929x475