ipm原理图

一种基于ipm的直流600v逆变电源驱动和保护电路的制作方法
图片尺寸1908x1450
ipm模块的自举升压电路分析
图片尺寸640x387
ipm模块的自举升压电路分析
图片尺寸640x643
igbt ipm的短路电流保护功能
图片尺寸640x653
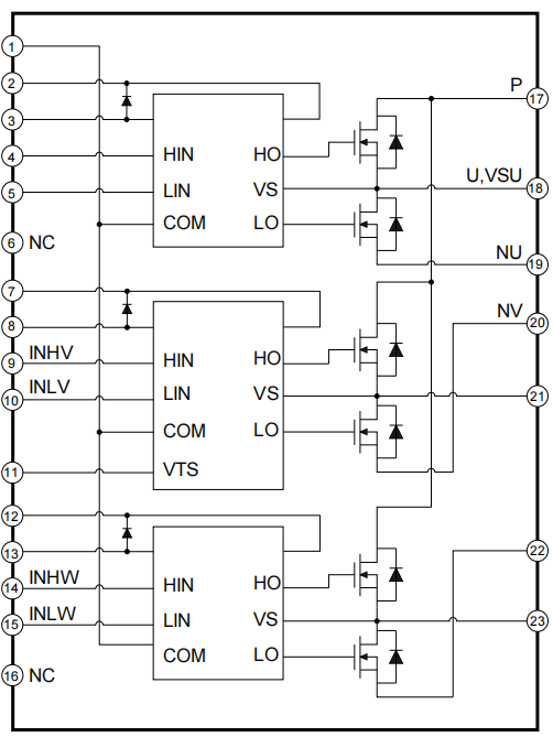
三相无刷直流电机驱动电路全桥智能功率模块
图片尺寸750x743
图片尺寸1602x1349
三相全桥智能功率模块
图片尺寸502x669
mos 电路 三相全桥智能功率模块
图片尺寸887x544
ipm电路设计及在单相逆变器中的应用
图片尺寸706x641
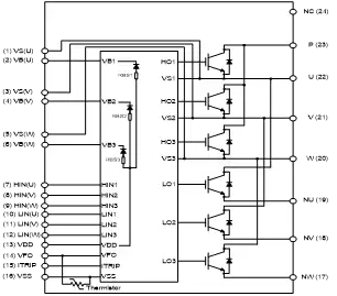
ipm模块内部原理图
图片尺寸1711x967
控制无刷电机的ipm模块问题
图片尺寸1387x831
ipm模块,igbt,电机驱动,电机控制
图片尺寸1080x1920
ipm 构成的逆变电路与分立元件构成电路的逆变相比,优缺点在哪?
图片尺寸306x269
智能功率模块ipm的主要特点及内部结构原理
图片尺寸601x776
ipm智能模块6mbp20rh060的内部结构原理如图1所示,其内部集成了六个带
图片尺寸593x499
基于三菱ipm模块的外围接口电路设计
图片尺寸800x772
ipm的分类
图片尺寸515x374
如何借助ipm智能功率模块提高白色家电的能效
图片尺寸711x810
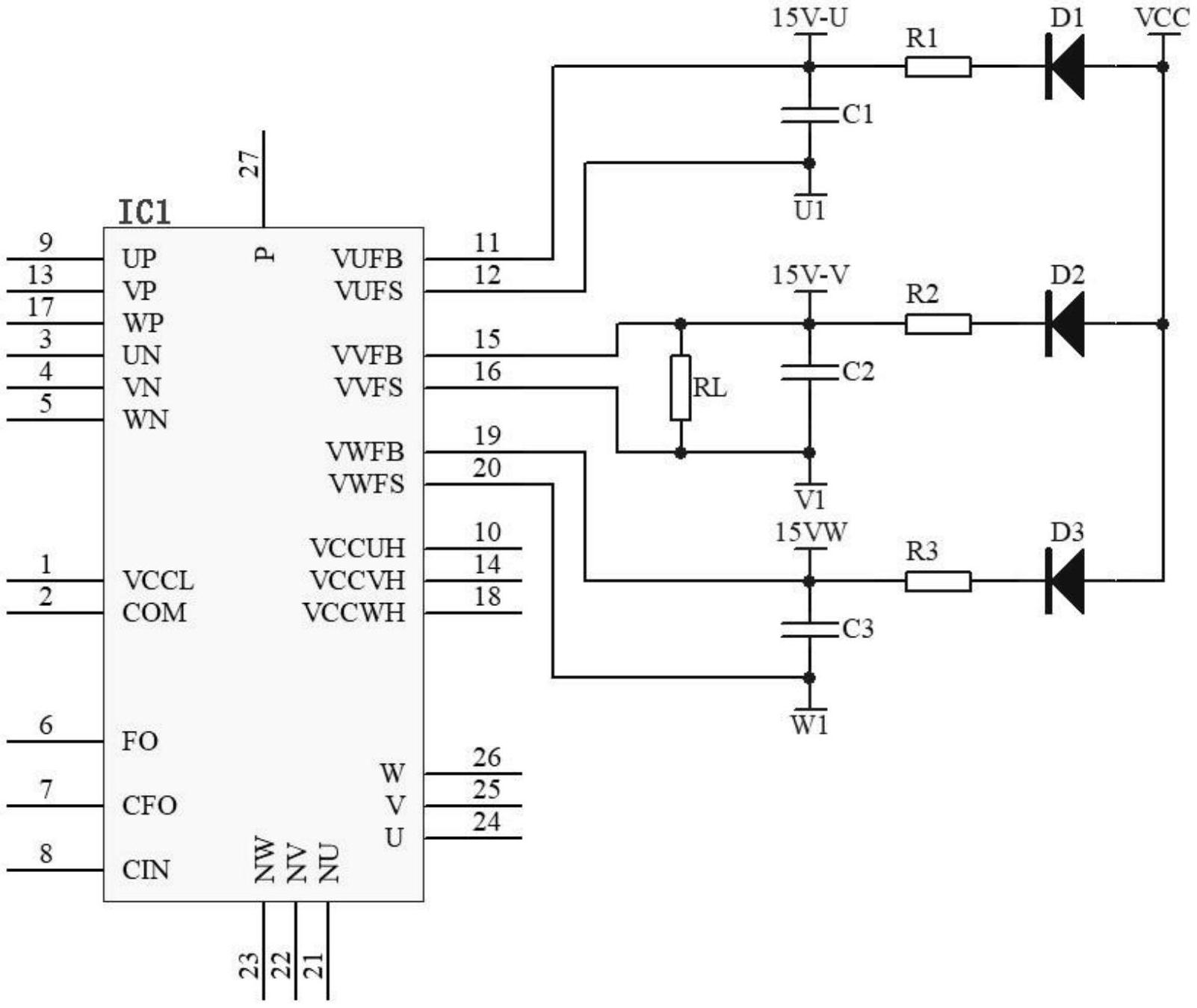
ipm模块ntc温度检测原理图
图片尺寸3565x2256
66lseriesipm的结构图
图片尺寸338x201