irf530功放电路

hifidiy论坛-金嗓子e530原厂前后级电路图 - powered by discuz!
图片尺寸799x376
输出功率为18w的甲类功放电路图
图片尺寸560x590
雅马哈rxv530功放后级电路图
图片尺寸434x950
超大功率功放机电路图
图片尺寸1258x742
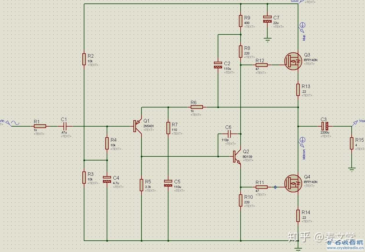
irf640和irf9640 mosfet用于驱动输出负载,值为4Ω或8Ω.
图片尺寸1004x596
功放电路图
图片尺寸571x392
适合发烧友制作的靖声100w全对称功放电路
图片尺寸1242x834
四irf240功率mosfet用作开关,输出约±47v 5a峰值.
图片尺寸1150x564
irf540.gif
图片尺寸1063x1017
单端甲类场效应管功放电路分析场效应管应用竟业电子
图片尺寸900x747
用绝缘栅vmos大功率场效应管irf250制作纯甲类功率放大器
图片尺寸840x536
简单易做的场效应管功放
图片尺寸878x526
单端场效应管甲类功放制作详解
图片尺寸391x266
锗管单端功放.jpg
图片尺寸800x547
求场管做功放电路.
图片尺寸575x450
提高供电电压, 只要 18 伏左右, 就可以换上 irf510/520/530/540
图片尺寸1259x870
hexfet 功放电路.jpg
图片尺寸770x1110
目前流行的功率放大器除采用集成电路功放外几乎都是用分立元件构成的
图片尺寸636x479
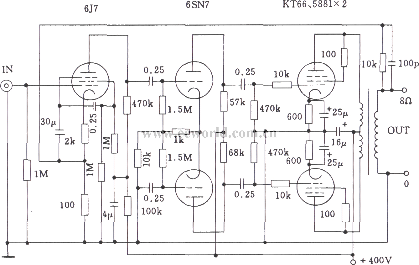
电子管威廉姆斯功放 --电子电路图--电子工程世界
图片尺寸1338x845
线路图来了.图中的场管为irf530
图片尺寸571x348