irf530参数与电路图

电脑开关电源电路图大全
图片尺寸960x1357
我按照数据手册中的电路搭建了用uc3525驱动的推挽电路,其中vin与vc均
图片尺寸1221x754
在突发模式,可通过外置编程设置pwm工作频率,内置自动校准补偿电路,低
图片尺寸2812x1638
igbt栅极驱动的参数要求和驱动条件
图片尺寸432x338
亚都加湿器,开关电源,根据实际电路板,画出的电路图,参数为实物数值.
图片尺寸1080x810
求7.4v升压到10v的电路图及各元件参数
图片尺寸600x362
irf730代替吗 5 2011-12-14 在一个开关电源的电路里{场效应管}的作用
图片尺寸786x517
的2w实用电脑小功放 乐,更可适用于初学者学习单管放大 电路的制作
图片尺寸314x479
耳放耳机irf610终于买到了准备制作小甲耳房
图片尺寸808x546
78l05稳压器引脚图,参数及应用电路图-ic先生
图片尺寸550x239
sg3525驱动板接线图
图片尺寸867x415
555单相可控硅过零触发电炉温控装置电路
图片尺寸928x1053
( 图1)可被用来抑制电容的浪涌电流,不需要额外的反馈和控制电路,而且
图片尺寸712x519
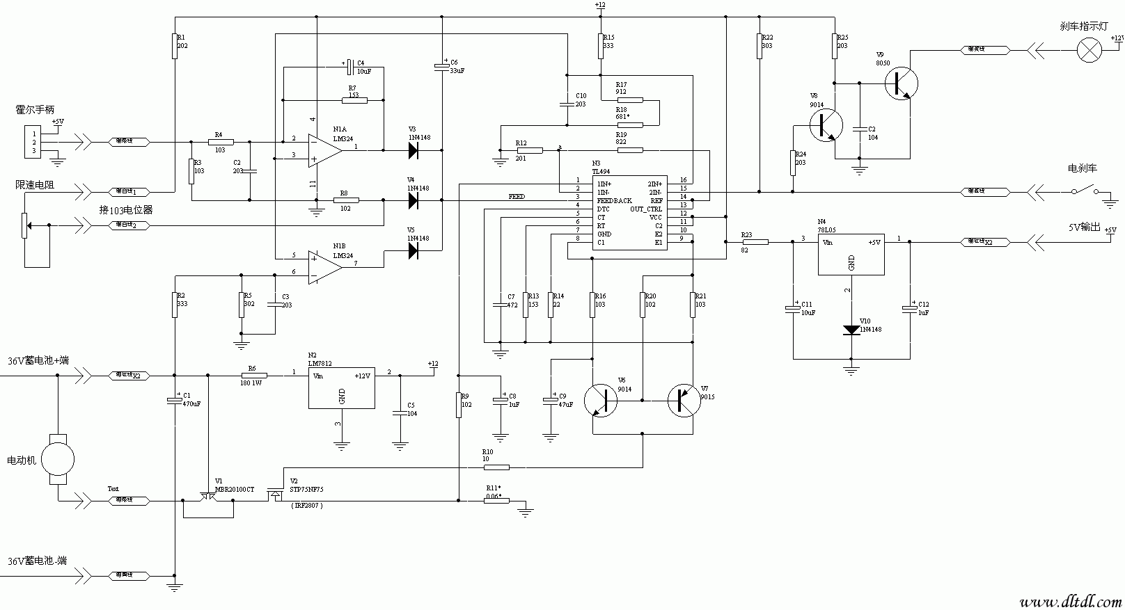
电动自行车图_电动自行车控制器与(((充电器)))电路详解
图片尺寸1616x877
ir2110和irf540的全桥逆变
图片尺寸1066x521
z3050摇臂钻床电气电路图
图片尺寸1196x385
fan7930cm pdf下载及第2页内容在线浏览
图片尺寸1010x1370
fan7930bmx pdf下载及第2页内容在线浏览
图片尺寸1010x1370
sg3525组成的正负50v输出-其他光电实用电路图-电子产品世界
图片尺寸805x590
图解sg3525引脚抛砖引玉
图片尺寸850x585