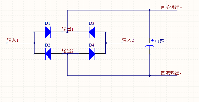
kbpc5010整流桥线路图

asemi kbpc系列整流桥5010怎么接线讲解
图片尺寸535x521
扬州整流桥厂家整流桥asemi整流桥
图片尺寸700x651
kbpc3510asemi逆变器整流桥kbpc3510
图片尺寸652x853
kbpc5010整流桥kbpc5010整流桥参数规格书
图片尺寸772x767
ql5010-asemi电瓶车充电器专用整流桥ql5010_电压_设备_芯片
图片尺寸650x867
kbpc2510asemi逆变器整流桥kbpc2510
图片尺寸750x750
ql5010asemi电瓶车充电器专用整流桥ql5010
图片尺寸700x700
整流桥堆kbpc3510kbpc5010
图片尺寸532x461
大功率整流桥 方桥 板凳桥kbpc1510/2510/3510/5010 kbpc kbpcw
图片尺寸563x623
kbpc608【asemi】整流桥电路图设计的两种有效方法
图片尺寸600x483
kbpc5010-asemi大功率整流桥,50a整流桥_引脚_02
图片尺寸569x782
asemi kbpc3510整流桥测量好坏实物图谁有?
图片尺寸873x901
音响功放桥堆br5010l 单排脚 塑壳铝片1000a50a单相整流桥
图片尺寸360x360
asemi整流桥kbpc3506是如何将交流电转化为直流电的
图片尺寸663x342
kbpc5010整流桥能不能直接接220v电压.
图片尺寸960x720
50a 1000v整流桥堆kbpc5010w,台产原装sep kbpc5010w,kbpc5010w方桥
图片尺寸1100x650
全新kbpc1510 kbpc2510 kbpc3510 kbpc5010 单相整流桥 四方型 kbpc
图片尺寸745x744
500安培整流桥堆kbpc5004kbpc5006kbpc5008kbpc5010
图片尺寸574x652
水木风沪整整流桥kbpc5010模块大功率单相焊机12v24v充电器桥式桥堆
图片尺寸750x912
asemi整流桥kbpc5010如何测量好坏
图片尺寸592x800