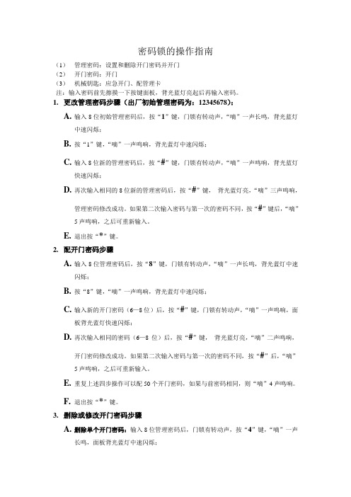
keylock密码锁说明书

keylock密码锁怎么修改密码 - 自由资讯
图片尺寸600x864
密码锁说明书
图片尺寸920x1302
k3产品参数说明.png
图片尺寸2480x3000
智能门锁说明书
图片尺寸920x1397
好多薯友要的神将防盗门指纹锁说明书
图片尺寸960x1280
指纹锁说明书
图片尺寸1080x1440
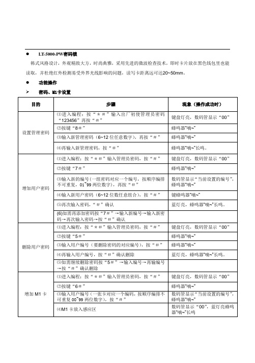
海贝斯密码锁说明书 f1功能键:1配制操作(配钥匙),2修改密码.
图片尺寸496x702
keylock密码锁改密码教程
图片尺寸606x1280
握开智能锁,就是满足智能锁新手党的最佳选择指纹 密码 钥匙 磁卡 小
图片尺寸1080x1440
帝尼特h23滑盖指纹锁说明书
图片尺寸1032x1375
keylock密码锁改密码教程
图片尺寸606x1280
keylock密码锁说明书 - 百度文库
图片尺寸501x711
keylock密码锁说明书 - 百度文库
图片尺寸496x702
科熊k1一握开智能锁 - 浙江科熊智能科技有限公司
图片尺寸2480x3001
智能锁密码锁指纹锁
图片尺寸1080x1439
三星智能门锁
图片尺寸1080x1439
三星智能电子门锁使用说明
图片尺寸920x1303
keylock密码锁说明书keylock密码锁好不好
图片尺寸500x686
智能指纹锁 好太太智能锁你值得总有. - 抖音
图片尺寸1440x3074
keylock密码锁说明书 - 百度文库
图片尺寸501x711