ku5529芯片原理图

60v转24v转20v转15v转12v的芯片电路图
图片尺寸500x271
电路原理:tl494芯片提供pwm振荡信号,但是tl494的驱动能力有限,需要
图片尺寸1013x558
ku5590芯片声光控电路改进 - 副本.jpg
图片尺寸3732x2089
电子鞭炮音频产生电路原理图
图片尺寸1024x622
采用tl494 ka7500电源管理芯片的开关电源原理
图片尺寸2000x998
电路的工作原理为:当红外传感处理专用芯片hx9228接收到红外传感器的
图片尺寸1334x690
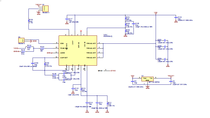
ku5528a-q感应板原理图ku5528a-q微波感应方案板,集成度高,支持克速
图片尺寸870x489
mos管驱动芯片原理
图片尺寸899x402
bdr2g计时器芯片中文资料pdf数据手册参数引脚图图片概述参数特性原理
图片尺寸676x716
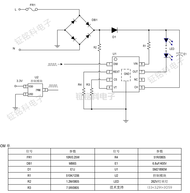
智能led照明灯智能化控制照明芯片sm2189em的特点和工作原理
图片尺寸644x653
acdc开关电源管理芯片工作原理与作用
图片尺寸660x396
60w开关电源芯片,开关电源芯片,银联宝科技(查看)
图片尺寸699x700
pc5529自动调频宽压输入异步升压(boost)芯片高频率高效率保护性强
图片尺寸847x723
设计电路小车选用msp430f5529做为主控芯片,tcrt5000红外循迹模块用来
图片尺寸933x546
原理图
图片尺寸3150x2340
fpga芯片最小系统电路设计攻略 —电路图天天读(103)
图片尺寸802x526
tny278 279电源芯片工作原理起震条件是什么
图片尺寸1256x586
智能led照明灯智能化控制照明芯片sm2189em的特点和工作原理
图片尺寸643x405
两节锂电池充放电管理芯片和ic方案图
图片尺寸957x834
6050原理图也是基于芯片手册的原理图设计.
图片尺寸627x642