lcd1602仿真图

单片机液晶显示屏lcd1602的原理和教学实例
图片尺寸640x404
以51为例的简单原理图
图片尺寸220x155
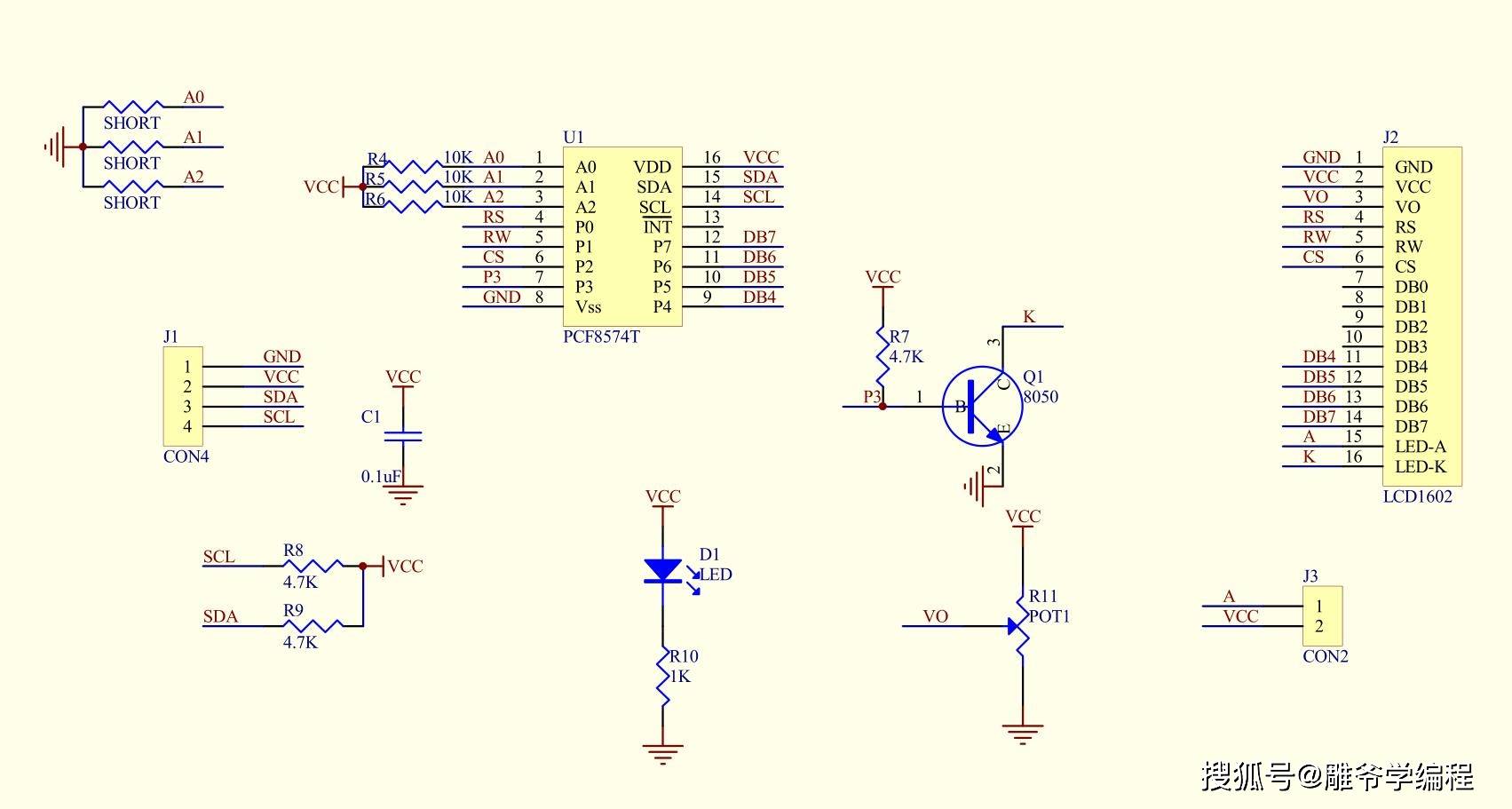
iic/i2c接口lcd1602转接板控制板io口只有20个,加些
图片尺寸1703x911
lcd显示:仿真波形:波形输出:dac0832的双极型输出显示:lcd1602数模
图片尺寸352x250
单片机常用功能模块的使用part7lcd1602
图片尺寸385x404
液晶显示设备及goa电路
图片尺寸2550x1292
实验开源仿真编程(linkboy v4.
图片尺寸1089x797
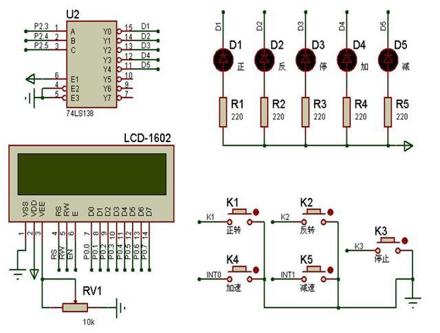
用at89c52单片机作为控制器设计简单实用的步进电机控制系统
图片尺寸640x485
引脚说明
图片尺寸220x135
实验开源仿真编程(linkboy v4.
图片尺寸1440x1080
原理图(提供源文件):仿真图(提供源文件):实物图:5.
图片尺寸720x429
测量的结果要显示出来,本系统采用lcd1602作为显示器
图片尺寸547x323
显示:lcd1602数模转换:dac0832,基本接法单片机系统
图片尺寸471x436
基于mcs51设计的概念版的信号发生器
图片尺寸514x576
【stm 32】之智能温控器
图片尺寸579x220
最近养龟的风气铺天盖地的卷来教大家做龟蛋恒温孵化器系统
图片尺寸697x426
技术分享50种常用电路硬件设计必备知识宝典收藏
图片尺寸871x475
eepromlcd1602电路数码管max485红外开关蜂鸣器译码器移
图片尺寸543x490
50种常用经典电路图别再抱怨电气设计太难了
图片尺寸660x690
我们常路过建筑工地会发现有降尘系统今天就教大家单片机的原理
图片尺寸660x434