lcd1602电路原理图

lcd1602显示电路原理图
图片尺寸687x532
线路连接1602液晶接线图
图片尺寸920x1302
初学单片机方面的硬件,做了块板子,其中遇到lcd1602能亮,调节对比度
图片尺寸357x248
lcd1602电路图如下
图片尺寸371x537
图2.5 lcd显示电路原理图
图片尺寸848x462
仿真设计(adc0832,lcd1602)(程序 仿真 原理图 流程图 元件清单等)
图片尺寸1270x790
文档下载 所有分类 工程科技 电子/电路 > 电子显示屏lcd1602原理图4.
图片尺寸3567x2355
液晶显示电路原理介绍
图片尺寸489x239
单片机lcd1602只亮不显示
图片尺寸1112x735
自己写的基于ds1302的lcd1602时钟日期显示
图片尺寸862x521
lcd1602显示电路图及流程图(液晶屏显示电路工作原理介绍) - 小新网
图片尺寸980x686
lcd液晶屏背光灯升压电路
图片尺寸588x647
lcd1602原理图
图片尺寸480x493
stm32 1602显示不大正常_stm32实例lcd1602电路
图片尺寸509x394
指纹模块1602液晶显示 电路图
图片尺寸1243x820
一般的液晶显示器(liquid crystal display, lcd) 的主要原理是以电流
图片尺寸1425x781
单片机控制1602液晶显示电路图程序
图片尺寸937x452
lcd液晶屏高压驱动供电电路图很多张
图片尺寸3132x1913
296,基于51单片机的超声波定位lcd1602显示系统设计(程序 原理图 pcb
图片尺寸1111x695
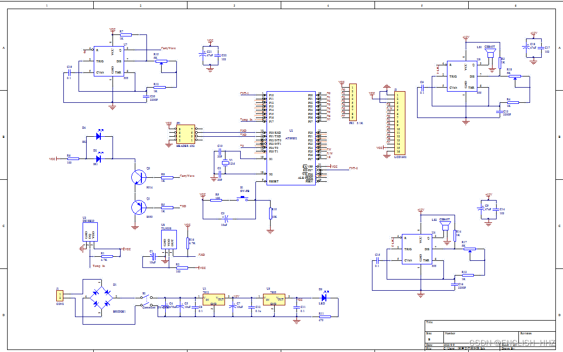
lcd1602显示电路图大全(两款lcd1602液晶显示电路原理图)
图片尺寸611x504