led封装流程

led封装制作及成品组装流程图
图片尺寸540x911
整个led封装工艺流程都是按照如图2所示的流程制作的
图片尺寸713x516
生产工艺 ①led封装生产工艺流程图 测试芯片 固晶 点胶 qc 烘烤 烘烤
图片尺寸1080x810
led封装工艺流程
图片尺寸634x376
一种圆片级led芯片的封装方法与流程
图片尺寸870x670
lamp封装工艺流程 支架 芯片 材料准备 装片 装片检验 装片烘烤 键合
图片尺寸1080x810
led封装工艺流程(二)
图片尺寸621x329
customer profitably 第1页 (共19页,当前第1页) 你可能喜欢 led封装
图片尺寸560x348
一种led封装方法及led灯与流程
图片尺寸444x246
2020年中国led封装行业竞争格局分析,市场集中度有望进一步提升「图」
图片尺寸523x190
照明工业 led封装器件 贴片式led灯珠 贴片led厂家.专业生产0603.
图片尺寸632x576
led工艺流程图及led封装技术
图片尺寸413x606
smd贴片型led的封装史上最全不看后悔ppt
图片尺寸1080x810
半导体大功率led封装工艺流程报告(1)ppt
图片尺寸1080x810
战龙:深耕 cob 封装,迎来 miniled 大机遇!__财经头条
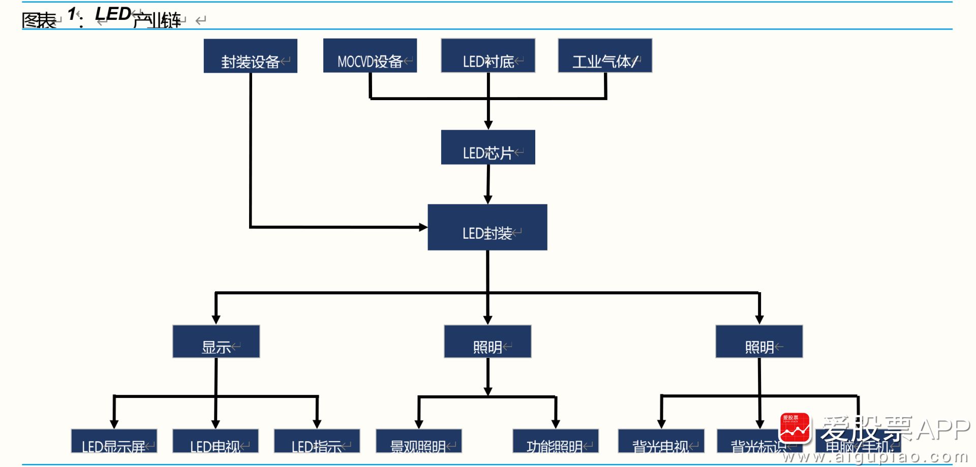
图片尺寸1920x919
lamp led封装工艺流程
图片尺寸400x190
来源:《小间距led调研白皮书》smd灯珠与imd产线的工艺流程和相关设备
图片尺寸1080x317
基于多芯片内连接的高压led芯片封装关键技术
图片尺寸689x727
一种led灯珠的全新封装制作工艺制造技术
图片尺寸544x1000
早在2016年,兆驰光元 领先于国内其他led封装企业,开始csp技术的开发
图片尺寸1080x502