led电源模块原理图

led驱动电源电路分析
图片尺寸988x478
led驱动电源电路分析
图片尺寸1000x352
芯鼎盛led恒流驱动芯片t6128设计的dcdc开关电源降压恒流demo说明
图片尺寸1973x1662
变压器电源模块原理图
图片尺寸800x566
一种通用应急照明集中电源模块
图片尺寸1817x1883
电源模块电路原理图
图片尺寸1676x981
模块集成化高效大功率led驱动电源电路
图片尺寸2543x1535
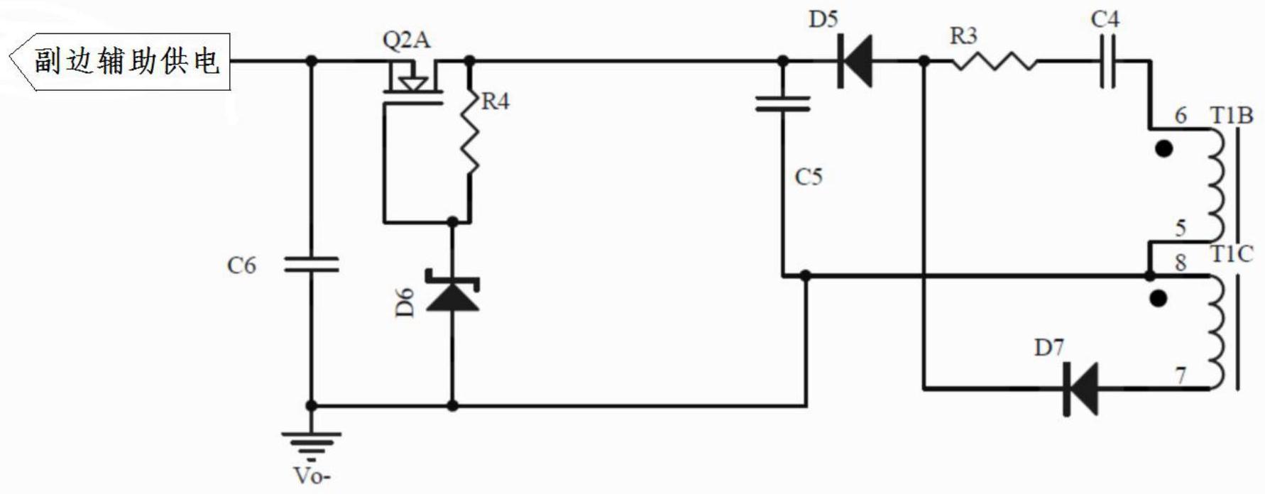
一种宽输入范围电源模块的辅助供电电路
图片尺寸1782x696
led电源电路图解析
图片尺寸601x534
2landzo_电源模块v2.1原理图
图片尺寸3565x2354
芯鼎盛led驱动电源管理芯片tx6214设计的dcdc升压恒流demo说明
图片尺寸2479x1737
电源模块电路图50种常用经典电路图
图片尺寸707x501
这是电源模块电路
图片尺寸751x423
文档下载 所有分类 > 电源电路模块1.3 电路图及原理分析 1.
图片尺寸932x481
cn208508798u_电源模块控制电路及电源模块有效
图片尺寸1628x1036
led恒流开关电源电路
图片尺寸1504x1319
led驱动电源电路分析
图片尺寸812x500
led电源模块bp2831,2832,2833典型应用电路
图片尺寸600x302
一种单级架构高功率因数无频闪led驱动电源
图片尺寸1945x1225
白光led电源系统电路模块设计
图片尺寸570x344