led调光器原理

ne555电路调光led原理图
图片尺寸501x258
led灯带怎么实现调光功能
图片尺寸640x574
led灯调光模拟电路设计与原理介绍
图片尺寸500x267
led灯调光模拟电路设计与原理介绍
图片尺寸400x456
电灯调光器电路图
图片尺寸711x371
3 led调光电路及控制
图片尺寸3307x2045
【单片机毕业设计】【mcuclub-dz-189】基于单片机的led灯自适应调光
图片尺寸1118x682
简易led台灯调光电路图大全(六款led台灯调光模拟电路设计原理图详解)
图片尺寸414x227
led调光电路,背光源及显示装置的制作方法
图片尺寸1000x738
高手来帮帮忙···用multisim做一个led灯调光电路,不能用单片机呀
图片尺寸551x433
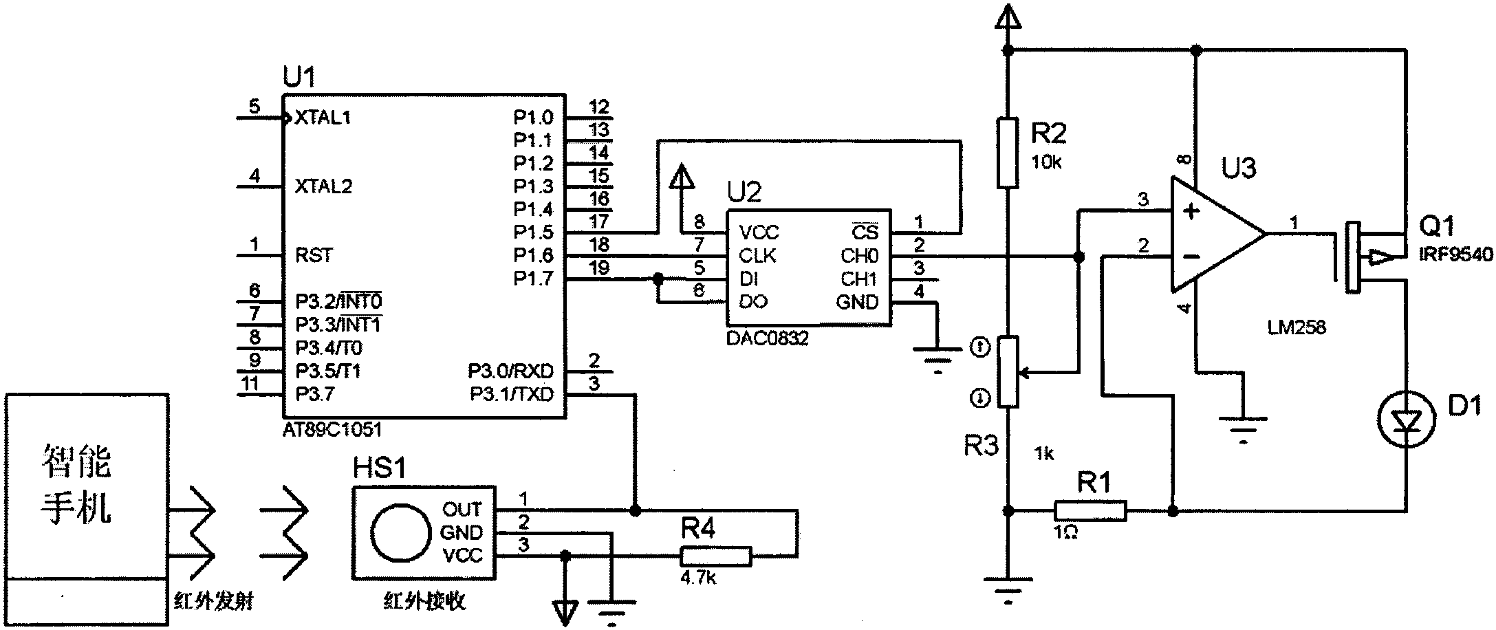
cn208143545u_基于手机红外遥控的led恒流调光电路有效
图片尺寸2175x916
图四 pwm调光应用原理图
图片尺寸1148x916
埃素灯光设计--led照明调光原理分享
图片尺寸900x636
技术贴:原来调光器的调光技术和灯具的调光技术不是一回事!
图片尺寸640x343
nu514的一般应用led线性四路恒流四通道四段rgbw调光
图片尺寸1030x850
一种利用可控硅调光的led灯
图片尺寸1000x465
单按键无极调光双路调色温芯片led台灯补光灯小夜灯电路板方案开发
图片尺寸787x437
led调光灯电路原理图
图片尺寸489x568
cn107046747a_一种led灯调光控制电路有效
图片尺寸1761x1833
6w灯丝灯调光原理图nk8201 nk8204b - led电源论坛 - 中国电子技术
图片尺寸2000x1653