led调光电路仿真图

单按键无极调光双路调色温芯片led台灯补光灯小夜灯电路板方案开发
图片尺寸787x437
总之,multisim软件是一款功能强大,易于使用的电子电路设计和仿真工具
图片尺寸660x333
触摸led化妆镜pcba定制调光电路板定制触摸开关台灯pcba定制电源稳压
图片尺寸899x654
一文解读led触摸调光台灯控制电路板的工作原理-台灯线路板
图片尺寸758x642
同步低emiled驱动器具集成式开关和内部pwm调光能力
图片尺寸640x437
白炽灯无级及步进调光电路
图片尺寸640x375
特别是变频空调,电磁炉等;节能灯,调光灯等照明设备;大尺寸的led屏幕
图片尺寸576x488
led恒流驱动芯片:开关调光/调色芯片sm2215em详解_调节_亮度_功能
图片尺寸692x466
7905
图片尺寸549x200
led台灯电路原理分享
图片尺寸538x273
光敏电阻如何实现光控开关电路控制
图片尺寸567x368
yx009kwj5a按键无级调光ic台灯icled调光
图片尺寸866x425
led灯带怎么实现调光功能?_接线_调节_端子
图片尺寸640x574
电路简单的晶闸管调光灯电路用555集成电路组成的光控等电路无极调光
图片尺寸640x360
led七彩rgb控制器放大器单色灯带广告招牌外露灯串模组无级调光器 3路
图片尺寸750x960
基于stm32四轴飞行器参考电路设计
图片尺寸832x486
模块系列实验(资料 代码 图形 仿真)实验二十八:5050 rgb全彩led模块
图片尺寸800x499
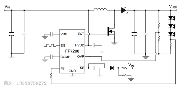
5v升24v 6a大电流无频闪pwm调光升压恒流led驱动芯片fp7208,太阳能
图片尺寸605x297
led吸顶灯双通道调光高压线性智能照明芯片sm2123egl
图片尺寸667x609
霓虹灯供电电路25,霓虹灯闪光电路26,应急照明灯电路27,微光调光定时
图片尺寸640x894