led阻容降压电路图

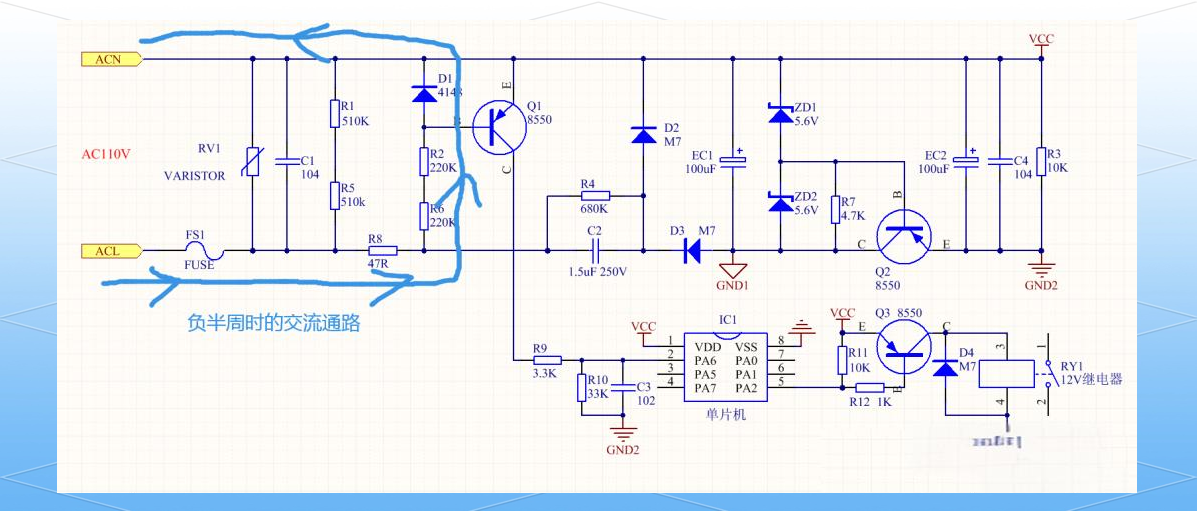
阻容降压与单片机供电系统的详尽解析
图片尺寸1102x842
110阻容降压电路,驱动多灯珠串联照明灯.#零基础
图片尺寸796x1333
阻容降压不为人知的秘密!有多少工程师吃过亏,上过当!
图片尺寸1080x515
阻容降压与单片机供电系统的详尽解析
图片尺寸1197x511
阻容降压电路的热地没有隔离电网,不安全不能直接示波器表笔地线夹子
图片尺寸1080x401
led阻容降压电源电阻怎么用
图片尺寸600x361
阻容降压与单片机供电系统的详尽解析
图片尺寸1197x520
阻容降压电路
图片尺寸1080x539
求阻容降压电路可带26串3并led灯珠原理图
图片尺寸844x565
阻容降压电路的形式.#阻容降压 #阻容降压原理详解 #技术分
图片尺寸1284x2530
阻容降压如何多路输出呢
图片尺寸1706x1080
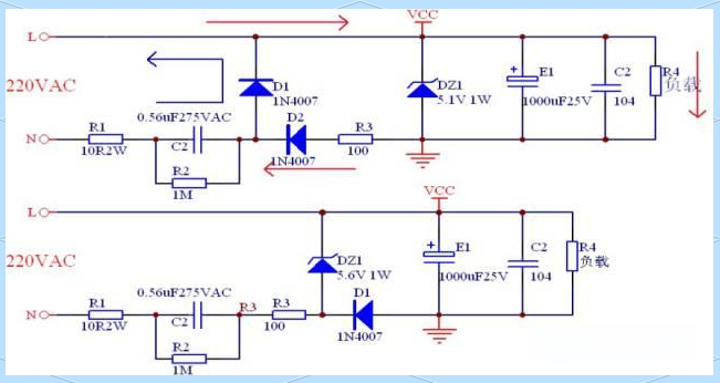
阻容降压电源设计与应用的全面解析
图片尺寸651x346
阻容降压一般小led或者电推子里面都是阻容降压输出的电流大小与电容
图片尺寸640x359
手把手教你计算成本最低的ac转dc电源电路:阻容降压电路之电容降压
图片尺寸738x992
led阻容降压电路中电阻,电容的选用
图片尺寸600x313
220v转5v阻容降压电路
图片尺寸998x906
led电源采用阻容降压电路
图片尺寸587x338
求助:阻容降压led电路屡烧稳压管的问题
图片尺寸657x510
阻容降压电源是什么意思?
图片尺寸929x522
阻容降压电源 led灯 发光管不亮故障检修
图片尺寸729x359