led驱动电路图

led驱动电源电路分析
图片尺寸1000x352
led驱动电源电路分析
图片尺寸988x478
led驱动电源电路分析
图片尺寸626x514
led灯驱动电路图
图片尺寸2003x1258
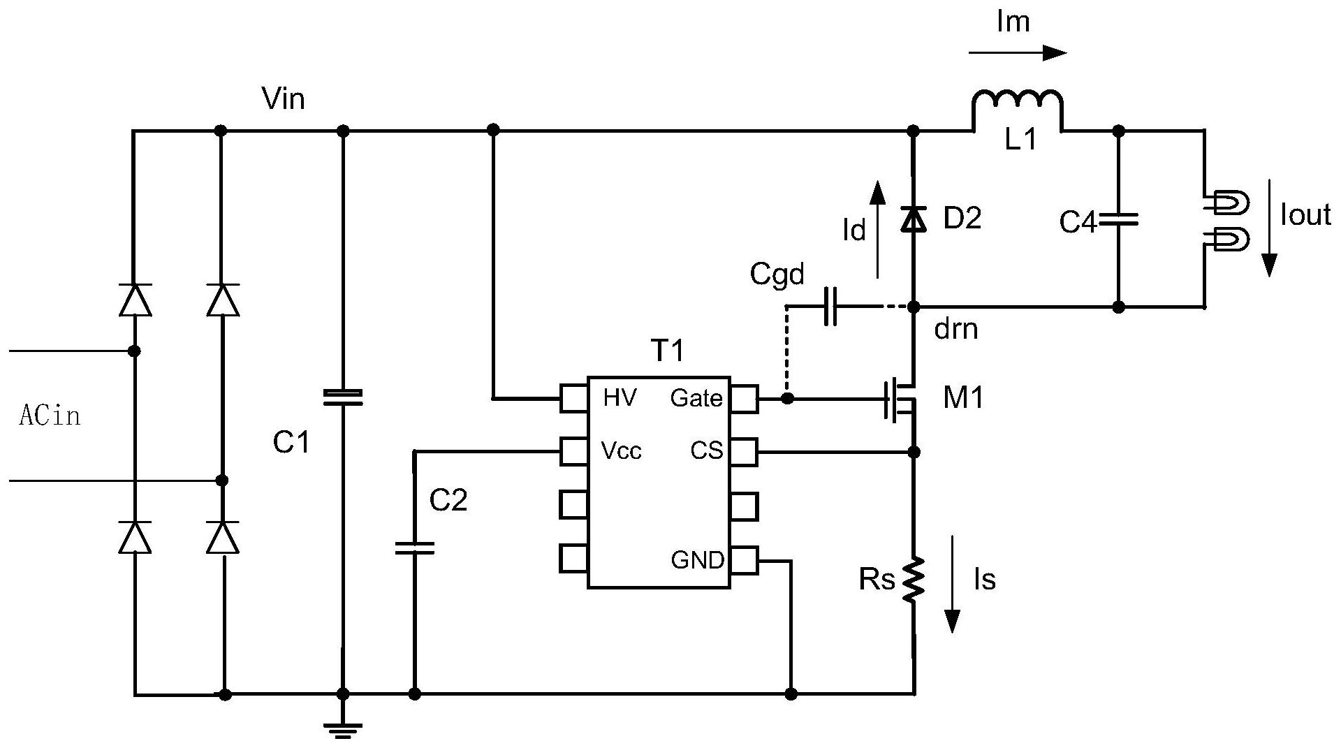
芯鼎盛led恒流驱动芯片t6128设计的dcdc开关电源降压恒流demo说明
图片尺寸1973x1662
一种led驱动电路的mos管驱动电路及其应用
图片尺寸1920x1071
wd3100芯片:led恒流驱动电路方案
图片尺寸530x407
led恒流驱动电路
图片尺寸731x370
共阳极控制高辉无频闪led车灯调光电源驱动芯片方案fp7125,耐压100v10
图片尺寸1880x935
led光源驱动接线图
图片尺寸711x344
led驱动电源电路分析
图片尺寸812x500
三星32英寸液晶屏背光灯驱动电路分析
图片尺寸1000x898
hx3326a dc-dc降压恒流led驱动ic
图片尺寸2595x1836
led驱动电路.jpg
图片尺寸400x399
led驱动电路图
图片尺寸695x473
3w一个led大功率led驱动器用于led照明
图片尺寸1088x728
led驱动电源电路分析
图片尺寸806x380
led驱动电源电路分析
图片尺寸466x746
发光二极管灯管驱动电路
图片尺寸2240x1704
高效led驱动电路
图片尺寸2462x1287