lg微波炉 使用教程

lg微波炉mh6343bdb
图片尺寸790x640![lg ms-194w微波炉使用说明书:[1]](https://i.ecywang.com/upload/1/img2.baidu.com/it/u=3794516013,1547650552&fm=253&fmt=auto&app=138&f=JPEG?w=700&h=500)
lg ms-194w微波炉使用说明书:[1]
图片尺寸1280x914![m8161-1型 微波炉使用说明书:[1]](https://i.ecywang.com/upload/1/img1.baidu.com/it/u=3803024413,1293666537&fm=253&fmt=auto&app=138&f=JPEG?w=500&h=710)
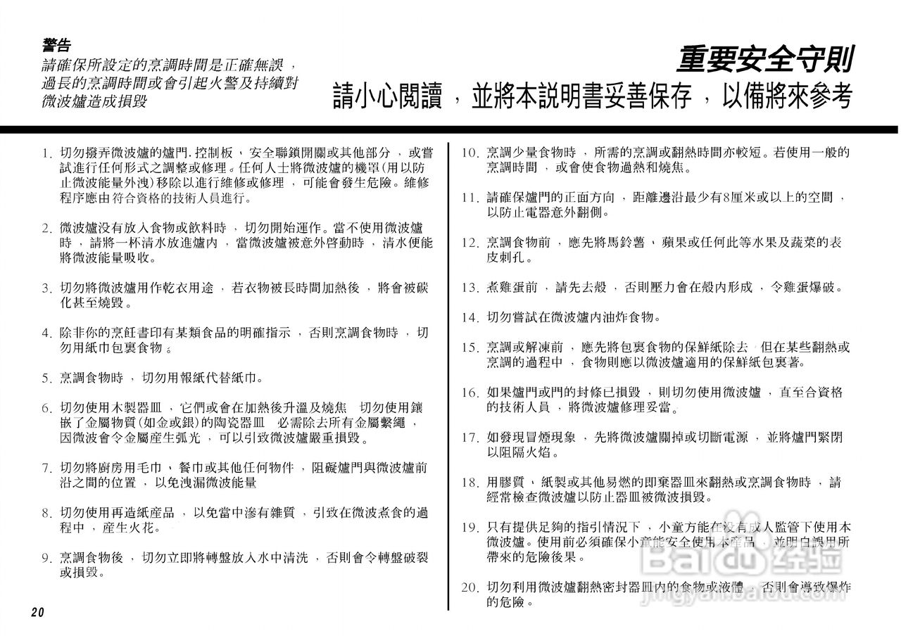
m8161-1型 微波炉使用说明书:[1]
图片尺寸1676x2380
lg微波炉 mg-5577mtw mb-5576mtg mb-5576mtw ms-2576mtw面板薄膜
图片尺寸800x800![m8161-1型 微波炉使用说明书:[1]](https://i.ecywang.com/upload/1/img2.baidu.com/it/u=3296253341,455083874&fm=253&fmt=auto&app=138&f=JPEG?w=352&h=500)
m8161-1型 微波炉使用说明书:[1]
图片尺寸1676x2380
美的eu23b-iq(f)微波炉使用说明书
图片尺寸851x1280![德国宝mag-280四合一蒸气烤焗微波炉使用说明书:[1]](https://i.ecywang.com/upload/1/img1.baidu.com/it/u=532983118,2624539462&fm=253&fmt=auto&app=138&f=JPEG?w=500&h=709)
德国宝mag-280四合一蒸气烤焗微波炉使用说明书:[1]
图片尺寸1678x2381![德国宝mvg-3014嵌入式/座台式两用微波炉使用说明书:[2]](https://i.ecywang.com/upload/1/img2.baidu.com/it/u=2164893592,2943473839&fm=253&fmt=auto&app=138&f=JPEG?w=500&h=709)
德国宝mvg-3014嵌入式/座台式两用微波炉使用说明书:[2]
图片尺寸1678x2381
海尔美天使 mg-2270eg(n)光波型家用微波炉使用说明书
图片尺寸1620x2380
声宝mob-075微波炉使用说明书
图片尺寸904x1280
韩国直邮lg electronics 微波炉 mw25blg微波炉 25l/lkm
图片尺寸1000x1000![德国宝mag-280四合一蒸气烤焗微波炉使用说明书:[1]](https://i.ecywang.com/upload/1/img2.baidu.com/it/u=2686811378,649645709&fm=253&fmt=auto&app=138&f=JPEG?w=500&h=709)
德国宝mag-280四合一蒸气烤焗微波炉使用说明书:[1]
图片尺寸1678x2381
海尔美天使 mg-2270eg(n)光波型家用微波炉使用说明书
图片尺寸1620x2380
声宝mob-311m型微波炉说明书
图片尺寸904x1280
歌林ra-k20t型微波炉使用说明书
图片尺寸904x1280
松下电器nn-s553mf微波炉使用说明书
图片尺寸905x1280
声宝re-074型微波炉说明书
图片尺寸911x1280
全新保温功能lg微波炉mg5309mda推荐
图片尺寸500x750
新款上市 lg微波炉mg5379mhda千元拿下
图片尺寸500x750![松下nn-gs597m微波炉使用说明书:[1]](https://i.ecywang.com/upload/1/img0.baidu.com/it/u=3236668078,2308132303&fm=253&fmt=auto&app=138&f=JPEG?w=375&h=500)
松下nn-gs597m微波炉使用说明书:[1]
图片尺寸959x1280