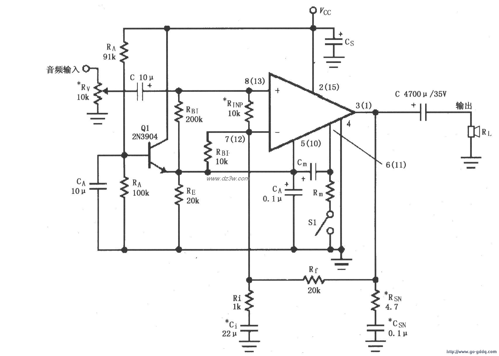
lm1876单电源电路图

1876lm单电源供电音频|2017-03-01lm1876的单电源供电音频运算放大器
图片尺寸1391x1085
简单实用的开关电源电路图简单的开关电源电路图(一)本文主要讲了六款
图片尺寸1368x848
直流电源哪个牌子好大功率可调直流电源图
图片尺寸1605x906
3v,可以肯定单片机电路是好的,电源带负载能力不强的原因出在哪里?
图片尺寸1184x697
康柏电脑的开关电源供电电路
图片尺寸1482x1090
基于51单片机的数控电源全部资料分享
图片尺寸1279x746
电源电路图合集
图片尺寸980x600
lm1876功放电路图
图片尺寸434x454
lm1876集成电路的典型应用电路图
图片尺寸650x384
w723构成的汽车用的8a直流稳压电源_原理图论坛_单片机电路论坛_mcu
图片尺寸1401x947
75w/5v输出开关电源电路
图片尺寸2283x1207
彩电开关电源电路图
图片尺寸1046x710
电源电路图合集
图片尺寸1332x832
求单电源功放电路图
图片尺寸1081x639
lm1876单电源功放电路
图片尺寸680x505
70w19v输出开关电源电路
图片尺寸2489x1403
15w开关电源电路图
图片尺寸792x545
单电源供电 lm4766功放电路
图片尺寸1709x1221
彩电开关电源的分析
图片尺寸1076x722
65w19v输出开关电源电路图
图片尺寸2355x1213