lm1876tf实用电路图

lm1876tf功放电路
图片尺寸546x425
tb买的lm1876电路板有点问题
图片尺寸715x600
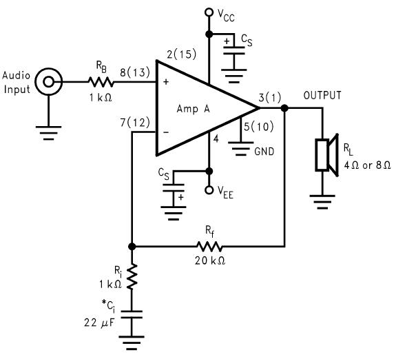
lml876用于辅助音频功率放大电路
图片尺寸1000x635
lm1876双电源供电音频功率放大电路.pdf
图片尺寸800x1131
lm1876功放电路图,引脚功能说明
图片尺寸446x390
功放-电路图-电子产品世界
图片尺寸320x316
自己搭棚的lm1876tf不输入音乐 噪音大 插入mp3 噪音就小了播放 音乐
图片尺寸483x262
lm1876tf pdf下载及第6页内容在线浏览
图片尺寸839x1228
lm1876tf应用电路图
图片尺寸575x521
多功能lm1876功率放大电路应用电路
图片尺寸639x508
lm1876的单电源供电音频功率放大电路
图片尺寸1053x782
重做lm1876tf功放
图片尺寸704x455
lm380集成功放电路图
图片尺寸1570x1692
lm1876高保真功放电路
图片尺寸439x401
lm1876功放电路图
图片尺寸708x510
请大家讨论下功放直流伺服问题
图片尺寸700x392
lm1875ne5532功放电路
图片尺寸896x701
1875lm单电源供电音频|2017-03-01lm1875单电源供电的音频1876lm单
图片尺寸1391x1085
已经是第一篇dtmf信号无线遥控电路相关阅读61狂砸456亿!
图片尺寸700x422
lm1876立体声功率放大器引脚_音频电路_电路图-114ic交易网
图片尺寸647x529