lm2576可调电路图

输出电压可调的电路
图片尺寸904x418
无忧文档 所有分类 工程科技 电子/电路 可调式直流稳压电源毕业论文
图片尺寸821x372
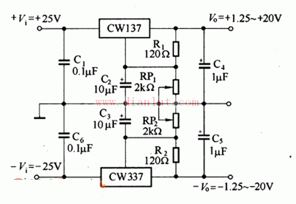
0-正负15v同步可调稳压电源电路
图片尺寸600x416
自制可调稳压电源
图片尺寸716x473
高效率线性可调直流电源电路
图片尺寸931x544
低压可调实用电源电路图
图片尺寸630x308
连续可调稳压电源电路图
图片尺寸655x372
巧用cw317作0-30v可调稳压电源电路图
图片尺寸679x301
线性直流电源电路原理图,可调
图片尺寸756x424
正,负可调稳压电源电路
图片尺寸600x414
该可调直流稳压电源电路由电源变换电路,稳压输出电路和保护电路组成
图片尺寸2992x1408
lm2596稳压模块,设计可调电路,小北设计,提供lm2596典型电路原图及pcb
图片尺寸1017x505
求大学电路分析实验的调压电路图,实现1-5v连续可调.
图片尺寸1108x793
连续可调直流稳压电源电路
图片尺寸914x514
0~12v三端可调直流稳压电源电路图
图片尺寸785x473
设计一串联型连续可调直流稳压正电源电路
图片尺寸672x250
85——145v直流可调稳压电源电路图
图片尺寸790x532
大功率可调稳压电源设计
图片尺寸694x282
压控式可调恒流源电路图
图片尺寸732x454
此电路可以实现输出电压可调…… —正负15v同步可调稳压电源
图片尺寸600x416