lm2596 5v电路图

lm2576电路无法输出5v电压
图片尺寸933x328
在lm2596基本稳压电路的基础上, 65将原来直接反馈的输出电压
图片尺寸1757x1000
求解lm2576t电源电路的参数计算
图片尺寸875x367
基于lm2576 adj可调电源diy
图片尺寸1194x696
lm2596-12 固定12v输出,开关型降压器件效率高电路较简单,输出电流
图片尺寸454x454
5v稳压电源电路图的四个原理图
图片尺寸523x300
lm2576hvs-5v 运行20小时后有50%(9台机器有4台)烧坏
图片尺寸1089x361
5v功放需要什么零件
图片尺寸600x450
基于lm2596的不间断直流电源设计
图片尺寸326x242
5v电源电路图
图片尺寸678x273
用lm2576构成的负电压输入和负电压输出的稳压器应用电路
图片尺寸987x1176
lm2596lm358恒流恒压电路求助产生自激
图片尺寸600x420
求lm2596输入24v输出负5v电路
图片尺寸512x271
lm2576s-5v 故障率很高 经常输出电压不足5v 请问可能是什么原因
图片尺寸600x274
5v稳压电源电路图大全七款5v稳压电源电路设计原理图详解全文
图片尺寸628x572
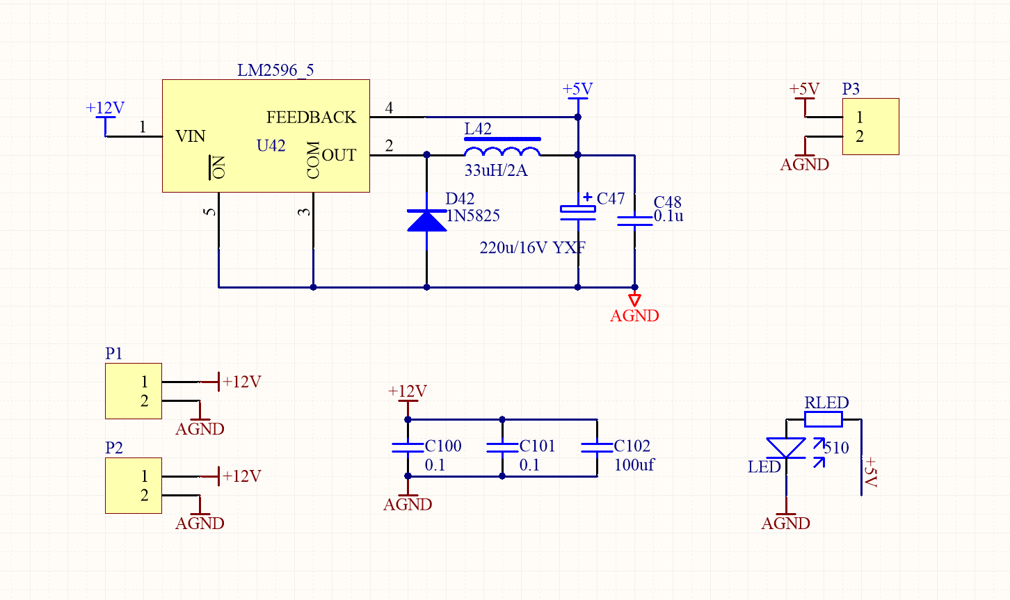
lm2596-5震荡波形
图片尺寸1452x863
使用lm2596 组成的电路可满足你的需要.
图片尺寸836x415
3w5v输出开关电源电路
图片尺寸2263x1423
用lm2576构成的欠压封锁输出的稳压器应用电路
图片尺寸1075x1015
24v转5v电路,该芯片说明书上说最大输出电流为3a,图中的r1 3/1w
图片尺寸834x298