lm2596s-5.0电路图

lm2596稳压模块,设计可调电路,小北设计,提供lm2596典型电路原图及pcb
图片尺寸1017x505
德州仪器lm2596s-5.0开关稳压器的工作原理,参数,应用和引脚图
图片尺寸640x379
开关电源原理图7805lm2596lm358
图片尺寸720x408
芯片lm2596s开关电压调节器的中文资料_引脚图及功能_内部结构及原理
图片尺寸702x432
6v6 se 单端胆机电路图.jpg
图片尺寸800x485
lm25116没有电压输出
图片尺寸1268x592
5wled驱动电源电路图
图片尺寸933x469
lm2596s-5.0资料
图片尺寸2998x646
dvd电路图1
图片尺寸1077x805
12v转5v电源设计方案(lm2596浅谈)
图片尺寸972x371
60v可调线性电源电路图,lm2596s可调电路图-图片大观-奇异网
图片尺寸521x246
lm2596可调电路图
图片尺寸593x338
关于lm35的电路问题,请问这张电路图有误不?怎样工作的?
图片尺寸2233x1881
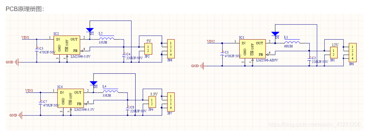
lm2596降压板,稳定输出5v(选择什么软件画,如何打板)_立创eda降压电路
图片尺寸1252x456
我也lm2596s-5.0将12v转出5v为什么输出近6v?
图片尺寸654x264
开关电源的启动电路
图片尺寸2717x1200
lm2596系列是德州仪器(ti)生产的3a电流输出降压开关型集成稳压芯片
图片尺寸926x443
分频器电路2.jpg
图片尺寸1600x1080
l599140w喷墨打印机电源中的应用电路图
图片尺寸1270x1824
开关电源进入高效率功率变换时代
图片尺寸500x898