lm331引脚图及功能

lm311引脚及功能
图片尺寸366x198
lm331中文资料汇总lm331引脚图功能内部结构参数及应用电路全文
图片尺寸376x249
基于lm331的频率电压转换电路
图片尺寸805x439
基于lm331的电压频率转换电路详细介绍
图片尺寸992x759
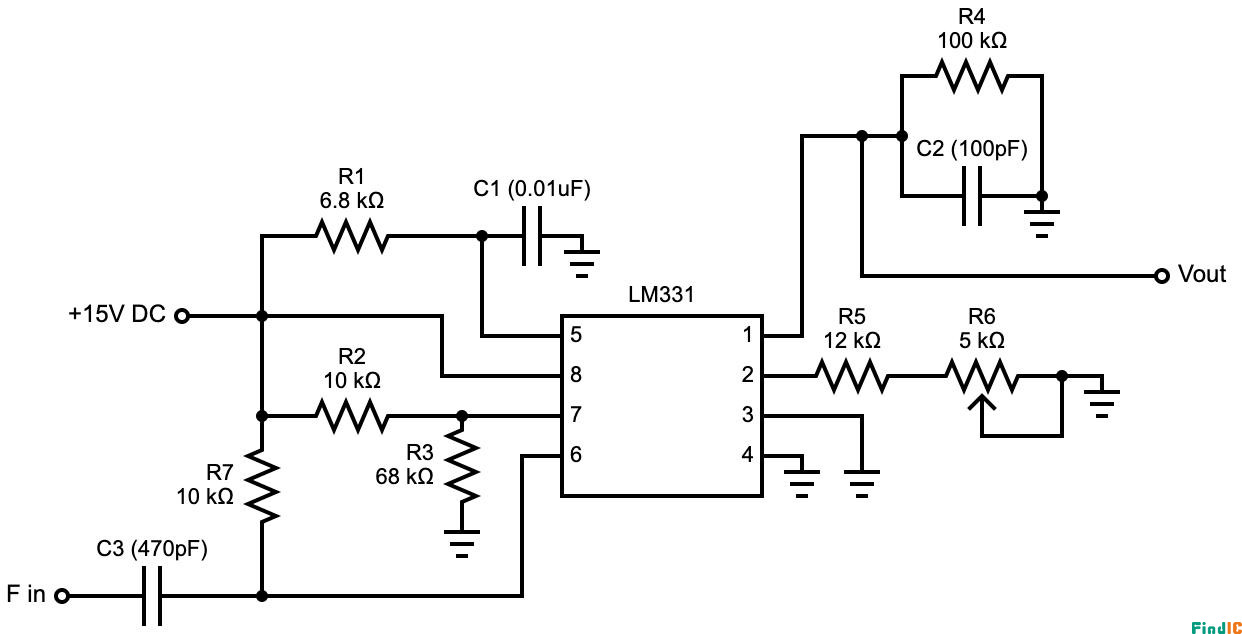
基于 lm331 ic 的频率电压转换器
图片尺寸1242x634
lm331中文pdf资料芯片中文手册
图片尺寸2368x3360
lm331中文资料中文手册芯片中文资料芯片中文手册
图片尺寸920x1301
lm331频率电压转换电路详解
图片尺寸684x513
通过555振荡电路,f-v(lm331)转换电路,将脉搏压力的变化转化为电压的
图片尺寸983x844
lm331中文资料 中文手册 芯片中文资料 芯片中文手册
图片尺寸619x390
lm331压频变换器的原理及应用
图片尺寸1159x823
lm331中文资料及引脚图
图片尺寸703x417
78m6618 mpu/ce通信电路原理图
图片尺寸1444x768
lm331的输出频率受到哪些参数影响
图片尺寸940x708
lm231 lm331 00568005.png
图片尺寸2371x2128
基于lm331的新型光电隔离放大器
图片尺寸3780x1535
基于lm331的频率电压转换电路
图片尺寸1127x694
lmv331se-7 数据手册 ( 数据表 ) - diodes incorporated.
图片尺寸240x373
rs485接线柱
图片尺寸850x1100
请教关于lm331的使用?
图片尺寸681x240