lm567引脚图

lm567引脚图及功能
图片尺寸443x200
基于lm567制作的反射式红外检测电路,用于节能信标检测电路
图片尺寸973x626
lm567原理及应用
图片尺寸584x303
lm567引脚图及应用电路
图片尺寸384x283
稳压电源集成块lm317的管脚排列
图片尺寸506x766
lm567的调制解调电路
图片尺寸768x424
lm567cmx/nopb引脚图
图片尺寸749x309
lm567应用电路图
图片尺寸610x466
而第三个输出端子引脚8,则如前所述为lm567的主要输出口
图片尺寸1358x510
lm567中文资料_电路图_引脚图_pdf下载_替代型号_参数
图片尺寸452x404
lm567三极管放大倍数
图片尺寸739x372
lm567红外接收电路
图片尺寸501x296
lm567解调相关电路
图片尺寸630x564
lm567及其在检测电路中的应用
图片尺寸915x487
5 本电路图已st188和lm567lm7805制作而成.
图片尺寸1084x611
lm567 pdf datasheet浏览和下载
图片尺寸827x1169
lm567引脚图
图片尺寸250x125
lm567应用电路图
图片尺寸518x468
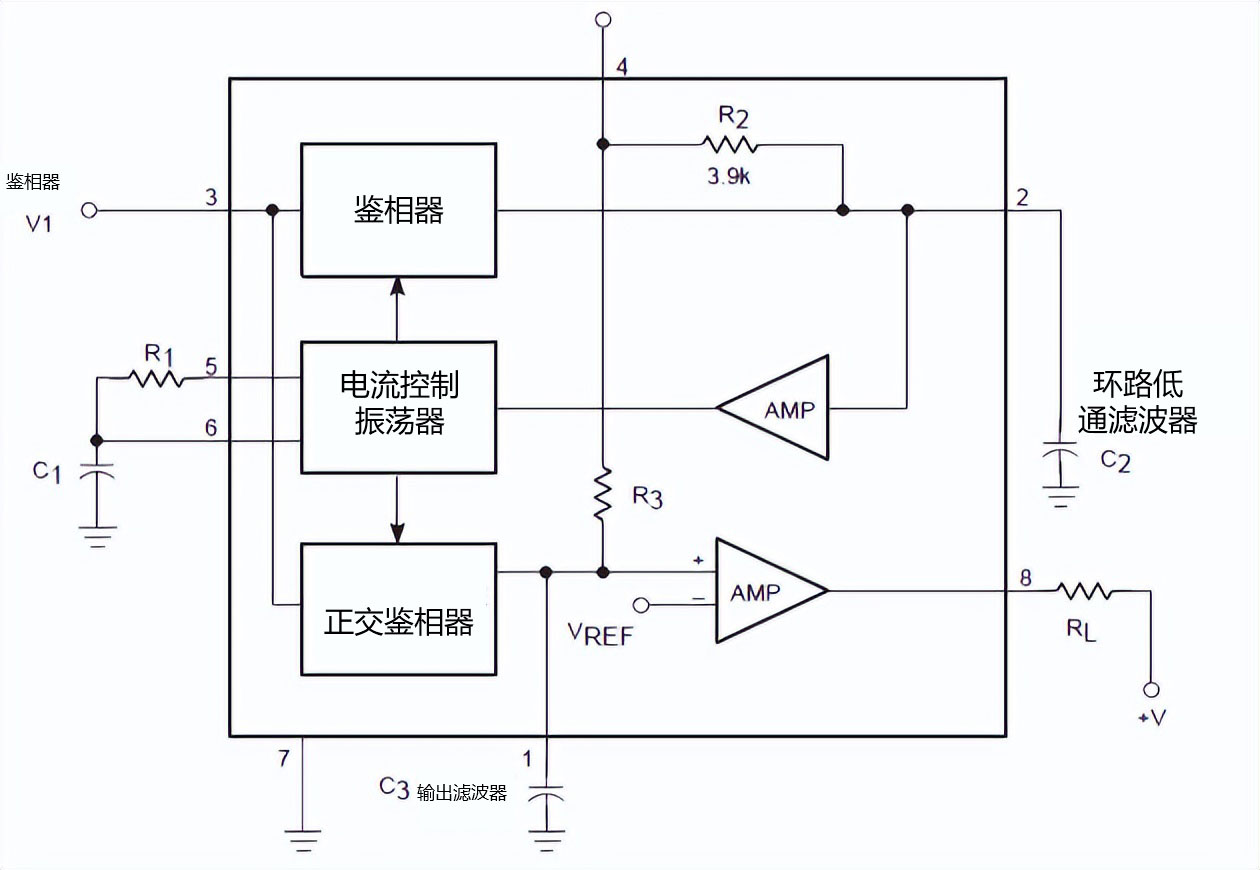
干货|lm567引脚图及功能 工作原理 应用电路讲解,带你轻松搞定 - 采芯
图片尺寸1260x870
lm567cn/nopb 引脚图
图片尺寸1000x1000