lth7引脚电路图

lth7锂电池充放电ic完整方案
图片尺寸373x196
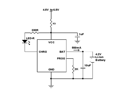
lth7资料锂电池充放电电路系统之一
图片尺寸528x219
lth7s pdf,lth7s中文资料,lth7s应用电路-华秋商城
图片尺寸838x404
lth7的完整方案详细分4部分
图片尺寸1220x874
lth7锂电池充放电ic完整方案
图片尺寸597x326
lth7r是一个完善的单片锂离子电池恒流/恒压线形电源管理芯片
图片尺寸800x625
lth7锂电池充放电ic完整方案
图片尺寸616x336
五脚锂电池充电管理芯片lth7
图片尺寸384x313
lth7锂电池充放电ic完整方案
图片尺寸640x319
lth7方案锂电池电路图
图片尺寸657x526
lth7b,lth7r,lth7x,lth7s五脚锂电池充电芯片应用说明电路图_电压
图片尺寸769x431
lth7锂电池充放电ic完整方案-综合电路图-电子产品世界
图片尺寸585x429
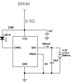
lth7资料锂电池充放电电路系统之一
图片尺寸435x274
fs4054丝印lth7单节锂离子电池充电ic
图片尺寸815x512
lth7锂电池充放电ic完整方案
图片尺寸783x803
lth7是单节锂电池充电电路芯片, pw4054,负责将 usb口的 5v电源,转换
图片尺寸440x240
lth7r充电芯片五,管脚图及功能说明充电电流外部编程:prog(引脚 5)
图片尺寸287x325
lth7锂电池充放电ic完整方案
图片尺寸568x184
lth7充放电电路芯片的资料详细说明
图片尺寸722x387
lth7r锂电池充电芯片-2.jpg
图片尺寸594x478