m57962l驱动电路图

直流电机驱动模块电路图.png
图片尺寸1082x692
l6599为什么驱动脚装三极管会烧icvcc对地短路
图片尺寸1451x788
m57962l的典型应用实例
图片尺寸1142x533
推挽驱动电路
图片尺寸1920x1441
艾科 驱动电路分析
图片尺寸1087x633
电机驱动电路
图片尺寸1770x793
m57959l_m57962l型igbt厚膜驱动电路
图片尺寸1486x604
l6562应用电路图8:vcc,供电脚.7:drv,输出驱动脉冲,加到pfc开关管g极.
图片尺寸855x569
l6203直流电机驱动电子设计电子竞赛毕业设计
图片尺寸1123x794
igbt驱动电路-电子发烧友网
图片尺寸800x373
直流电机h桥驱动电路bl9110/l9110/l9110s最新中文资料
图片尺寸640x354
基本原理图8 vcc 驱动器和控制电路的工作电压.
图片尺寸1002x679
igbt驱动电路m57962l的剖析 - 泉州玉伙电子的日志 - 网易博客
图片尺寸580x390
l6562恒流驱动原理图
图片尺寸1208x800
恒流恒压led路灯驱动电路设计分析图
图片尺寸500x198
m57959lm57962l型igbt厚膜驱动电路
图片尺寸1051x676
l9110s的电机驱动电路
图片尺寸1265x764
高电压脉宽调制led驱动控制器al9910应用电路图解析
图片尺寸1036x455
m57962l驱动大功率igbt模块时的应用电路
图片尺寸671x552
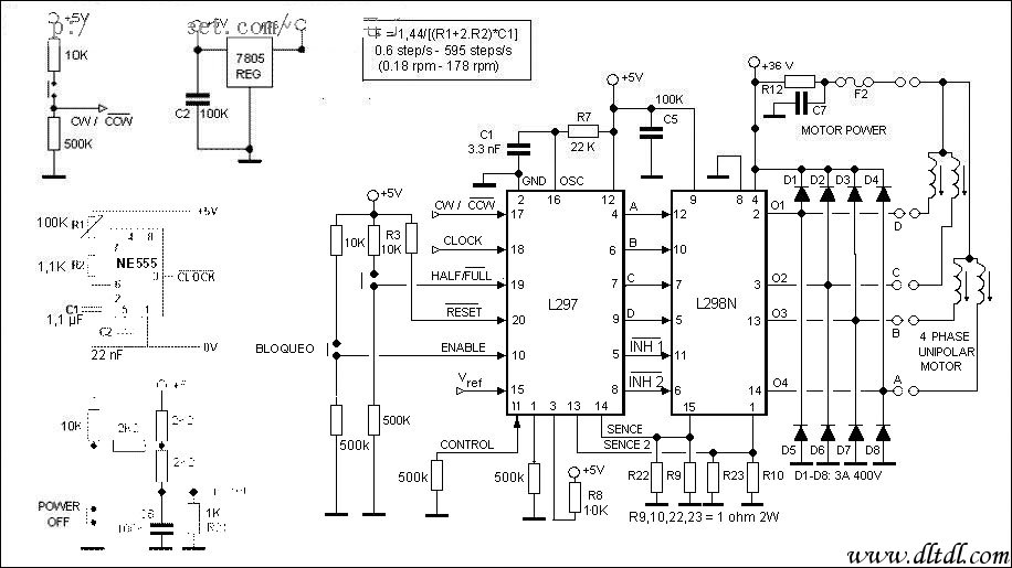
两相/四相(l297 l298)步进电机驱动电路
图片尺寸916x515