max3232串口电路图

max3232电路图
图片尺寸667x419
串口芯片max3232控制电路原理图硬件设计使用c8051f的串口对max3232
图片尺寸659x550
max3232使用全部2路串口互相干扰的问题
图片尺寸828x298
max3232串口电路图分析解说
图片尺寸571x409
我用max3232接了两个串口,怎么就一个能正常通信啊.
图片尺寸551x282
max3232 外部电路如下: 以后遇到串口输出不正确,如果是自己焊板
图片尺寸422x543
串口通信电路设计
图片尺寸907x459
max3232e电路中存在上拉电阻和稳压二极管,作用是什么?
图片尺寸768x419
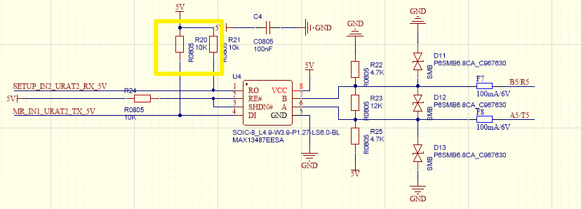
串口max3232
图片尺寸585x398
rs232接口的max3232芯片经常损坏大家帮忙看看啥原因
图片尺寸1500x671
max3232使用全部2路串口互相干扰的问题
图片尺寸709x377
max3232-rs232至ttl转换器ic_引脚配置_应用领域
图片尺寸606x337
关于tc35i的串口接口问题!
图片尺寸640x400
高速ad和rs232串口电路
图片尺寸670x400
系统分类:单片机|max3232,串口通讯max3232是maxim公司生产的一款
图片尺寸575x587
在pcb板上调试10401μf独石电容驱动maximmax3232串口芯片的心得
图片尺寸982x552
单片机与pc用串口通讯需要什么条件?
图片尺寸530x225
单片机下载程序电路原理之usb转串口线,ch340,pl2303,max232芯片的
图片尺寸384x547
或是25个引脚db25的型态出现rs232串口接线图
图片尺寸989x899
串口调试汇总
图片尺寸785x739