max487与单片机接线图

单片机1通过串口通信向单片机2发送你好max487rs485通信
图片尺寸692x738
由于max485工作在半双工状态,它与单片机连接时的接线比较简单,只需要
图片尺寸838x595
单片机与4位数码管接线图详解
图片尺寸1454x858
基于51单片机max487实现rs485多机通信protues仿真
图片尺寸1567x928
单片机rs485通讯接口,控制线,原理图及程序实例 - 86ic科技网
图片尺寸922x371
51单片机蓝牙小车接线(l298n供电,分别电源供电)
图片尺寸1555x1349
单片机与步进电机驱动器的接线图
图片尺寸611x365
基于51单片机的刷卡停车计时收费系统射频rfid方案原理图程序设计
图片尺寸1278x710
单片机lcd1602
图片尺寸935x539
用51单片机和l298n控制42步进电机的调速转动
图片尺寸1341x694
有51单片机和max485连接的电路图吗?
图片尺寸437x301
c8051f580单片机如何初始化io口
图片尺寸760x652
hc05与单片机连接图lcd1602接线图lcd1602与单片机连接图
图片尺寸574x410
20-基于51单片机max31865的pt100铂电阻测温(源码 原理图 仿真 论文)
图片尺寸1080x652
引脚有关max487芯片,在网上查到的资料里有两个引脚图,焊接电路的时候
图片尺寸799x323
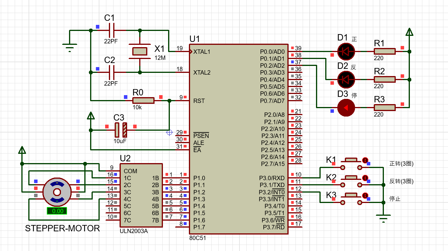
有偿求助:基于51单片机的步进电机控制
图片尺寸2866x1996
设计一个单片机系统,扩展系统扩展一片2764,一片6264,一片8155,一片
图片尺寸1109x786
51单片机定时器timer0控制led灯闪烁设计
图片尺寸1080x676
单片机1通过串口通信向单片机2发送你好max487rs485通信
图片尺寸1163x762
单片机 步进电机 驱动程序 uln2003 28byj-48 5线4相电机
图片尺寸1551x868