maya怎么渲染图片

maya渲染图
图片尺寸1440x810
maya建模阿诺德渲染
图片尺寸1280x720
maya阿诺德的渲染确实好看
图片尺寸1080x608
maya 2014 渲染输出后阴影地板部分全黑
图片尺寸1920x1030
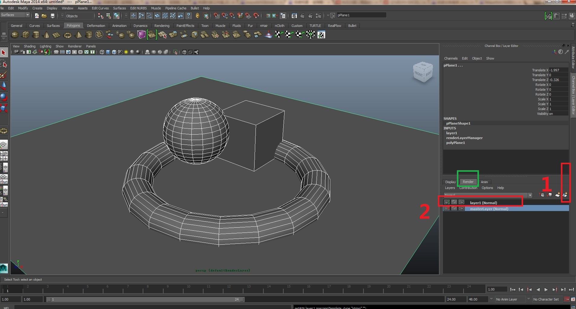
使用maya进行分层渲染及其他操作集合
图片尺寸936x796
低价接单 maya 3d 白膜 全流程 #渲染 #may - 抖音
图片尺寸1080x1308
maya 怎么渲染z通道?
图片尺寸1920x1044
maya如何更改渲染的背景颜色
图片尺寸447x707
maya2016怎么渲染视频
图片尺寸1920x1080
两个maya小场景渲染练习为himetal魅拓水杯制作
图片尺寸1280x597
maya如何渲染出景深效果?
图片尺寸1920x1037
maya教学:arnold渲染器的认识
图片尺寸2304x1440
maya如何渲染成白膜?
图片尺寸1905x1022
maya渲染图怎么保存
图片尺寸1440x810
maya渲染练习有个厨房
图片尺寸1280x740
【maya教程】超适合新手!警报机器人动画教学 | 建模 材质 动画 渲染
图片尺寸1146x717
maya 怎么渲染z通道?
图片尺寸1920x1044
autodeskmaya三维计算机动画建模仿真和渲染软件
图片尺寸1920x1458
maya如何导出渲染设置
图片尺寸337x391
maya渲染白模的方法
图片尺寸1004x441