maya渲染图片教程

质量高出模快价格好商量#三维建模 #maya教程 #maya #3d渲染
图片尺寸1080x578
arnold核心渲染技术训练视频教程maya灯光
图片尺寸1024x445
maya 2020自学教程灯光材质渲染动画三维建模maya教程书籍
图片尺寸800x800
翼狐maya电影级灯光渲染进阶教程arnold材质节点动画渲染cg电影 灯光
图片尺寸800x800
maya教程 #maya教程 #maya #3d渲染 #建模 #游戏建模 #动画
图片尺寸1080x993
maya渲染图怎么保存
图片尺寸1440x810
maya渲染水墨粒子效果教程
图片尺寸690x700
2011maya怎么渲染occ
图片尺寸600x302
maya 怎么渲染
图片尺寸1915x1017
【新提醒】视频教程_maya卡通飞机渲染教程
图片尺寸658x370
maya阿诺德渲染器高级合成特效教程
图片尺寸1834x1034
翼狐动漫设计三剑客maya 3dmax ae教程共3套绑定动画渲染二维三维场景
图片尺寸800x800
maya怎么渲染背景颜色分为哪些步骤
图片尺寸860x719
maya渲染项目教程
图片尺寸633x900
maya教程线框白模渲染实例教程3
图片尺寸1402x961
一小时专拍:maya zbrush sp在线救急答疑3d建模渲染教程指导
图片尺寸800x800
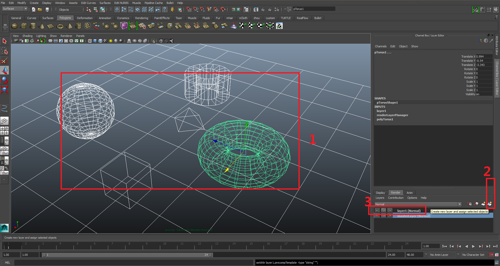
mayasnewrendersetup分层渲染教程
图片尺寸1280x720
maya怎么渲染occ层? - 七步走教程
图片尺寸500x566
(十)_autodesk maya教程_cg教程-摩尔网cgmol
图片尺寸544x730
maya渲染基础 初级教程 mentalray水果渲染-教育视频-搜狐视频
图片尺寸848x480