mc33153驱动电路图

基于mc33153的驱动电路设计
图片尺寸968x500
求助一下mc33153的测试电路
图片尺寸767x355
基于mc33153的igbt驱动电路设计
图片尺寸700x208![mc33153d (motorola [单igbt栅极驱动器]) pdf技术资料下载 mc33153d](https://i.ecywang.com/upload/1/img1.baidu.com/it/u=1595897135,1743670592&fm=253&fmt=auto&app=138&f=JPG?w=500&h=647)
mc33153d (motorola [单igbt栅极驱动器]) pdf技术资料下载 mc33153d
图片尺寸850x1100
mc33035驱动三相无刷直流电机电路
图片尺寸1121x681
求解大神分析一下这个驱动电路的原理,在线等.
图片尺寸773x395
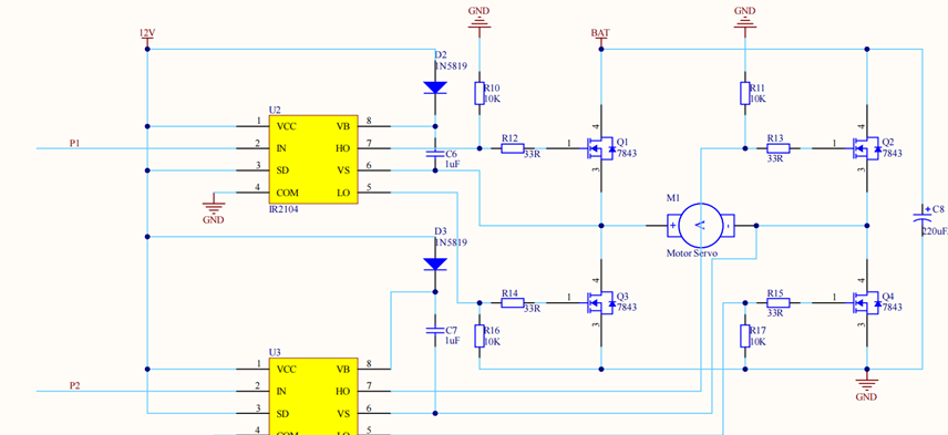
图 3-3 电机驱动模块原理图
图片尺寸856x393
工程师详解一种高可靠性的led照明驱动电路设计 工程师:一款锂离子
图片尺寸500x279
基于mc33039和mc33035的无刷直流电机驱动控制电路.
图片尺寸859x735
有刷直流电机电路h桥驱动
图片尺寸923x505
开关电源中几种过流保护方式的比较
图片尺寸500x288
电流比较型norton四运放mc3301/ - ic应用电路图 - 电子发烧友网
图片尺寸1781x573
基于mc33153的igbt驱动电路设计
图片尺寸700x779
基于fpga 与vhdl 的微型打印机的驱动设计
图片尺寸825x508
一种变频器驱动电路
图片尺寸1000x419
mic33153 pdf datasheet浏览和下载
图片尺寸850x1100
数字化智能电机驱动器的驱动方法_功率_电路_电流
图片尺寸850x809
驱动电路问题
图片尺寸400x268
功率mos驱动应用电路
图片尺寸640x425
电路输入5-55v3输出a半桥电源驱动器模块提供电流测量和调节功能
图片尺寸640x448