mcr100-8应用电路图

请教这个电路能让mcr100可控硅正常工作吗
图片尺寸1142x547
用单向可控硅mcr1006制作一个调光电路
图片尺寸1416x746
相关元件pdf下载: sh-802 mcr100-8
图片尺寸1039x454
用单向可控硅mcr1006制作一个调光电路
图片尺寸1211x448
vd1-vd4是in4007,vd5是2cw56(8v),vd6是4148,vt7是9013,vs是mcr100-8
图片尺寸994x559
用单向可控硅mcr1006制作一个调光电路
图片尺寸1851x1080
用单向可控硅mcr100-6制作的调光电路(付线路板图))
图片尺寸654x384
首页 技术资料 设计应用 8路电子切换开关电路图 8路电子切换开关
图片尺寸1054x898
八款声光双控照明延迟灯电路
图片尺寸1103x607
首页 模拟设计 设计应用 超高亮度led手电筒 电路中,脉冲变压器t是
图片尺寸417x215
c1815 mmcr100-8电路图所用到的元器件
图片尺寸614x254
你可能喜欢 苏泊尔电磁炉电路图 开关电源的应用 美的电磁炉电路图
图片尺寸2413x1553
蓝牙模块的电路原理图
图片尺寸759x509
相关元件pdf下载: 2n6565 mcr100-8
图片尺寸809x421
用单向可控硅mcr1006制作的阻容降压红外遥控开关电路
图片尺寸722x270
电路的反向泄漏小于肖特基二极管.
图片尺寸552x221
本电路图所用到的元器件:mmcr100-8 9012 9013 3dj6b如图所示电路,它
图片尺寸1139x429
vt选用bt148或mcr100-6型晶闸管.
图片尺寸850x467
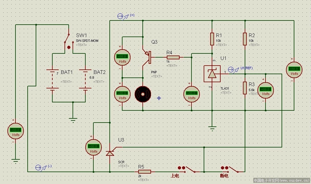
请指点.用tl431及可控硅(bt169/mcr100)实现的锂电低电压保
图片尺寸1046x620
上述两图中,vth应采用触发电流较小的塑封单向晶闸管,如mcr100-6及mcr
图片尺寸700x386