mip291电源电路图

海信彩色电视itv2911型开关电源电路图
图片尺寸1056x991
ps224采用16脚dip封装,集成了所有感应电路的控制三角输出电源.
图片尺寸1414x984
数控直流稳压电源设计
图片尺寸530x478
12v快充蓄电池充电器电路设计,1.1a电流 - 电源论坛
图片尺寸900x613
电源线路图及其原理
图片尺寸640x296
10:47 提问者采纳 这是一个将300v直流转变为12v直流的开关电源电路
图片尺寸952x487
文档网 所有分类 工程科技 电子/电路 mc34063在嵌入式电源设计中的
图片尺寸1017x1085
开关电源各种经典电路图详解
图片尺寸920x1302
电源原理图
图片尺寸583x263
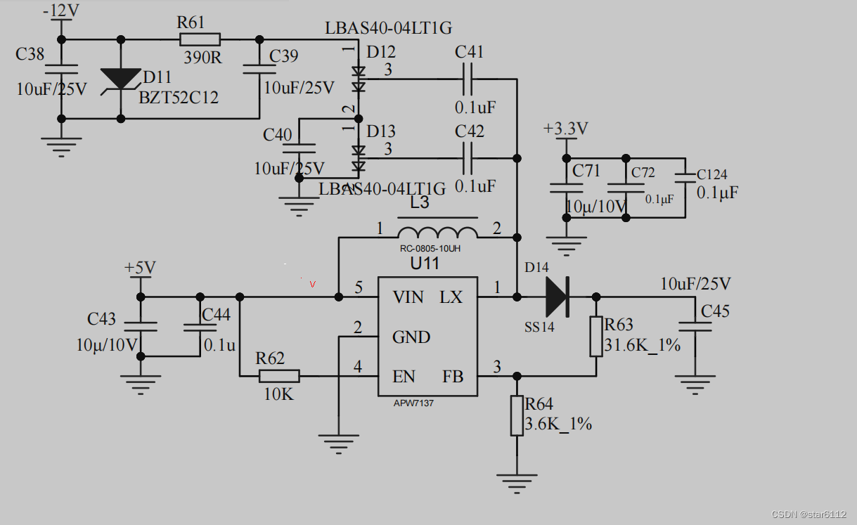
该电路是基于开关电源芯片apw7137的一种典型应用.
图片尺寸1219x747
电源自动切换电路设计(2)最后这个电路设计你可不一定见过!
图片尺寸712x563
20w(峰值25w)dvd开关电源电路
图片尺寸4181x2874
松下kxfpl00系列传真机开关电源电路
图片尺寸1711x1021
电源原理图
图片尺寸647x239
余电快速泄放电路|电源|电容|电阻|三极管|二极管_网易订阅
图片尺寸660x360
电磁炉直播分享,电磁炉开关电源电路分析(2)请耐心看完
图片尺寸1728x1080
开关电源9个电路设计项目分享,原理图,pcb,应用说明!
图片尺寸640x357
三款单片机电源电路
图片尺寸544x392
12v,15v稳压电源设计图
图片尺寸1222x610
电路设计中的 "热地" 和 "冷地"_开关电源的热地没有18v-csdn博客
图片尺寸1228x456