moc3063电路图

moc3063可控硅控制
图片尺寸867x488
moc3063可控硅控制
图片尺寸919x564
moc3063
图片尺寸472x375
双向光电可控硅moc3063上电误导通怎么破
图片尺寸629x317
光电耦合器 moc3063,4n25管脚及应用-固态继电器电路
图片尺寸593x325
光耦开关工作原理
图片尺寸537x221
moc3063问题
图片尺寸600x948
隔离器 光隔离器 集成电路,可控硅输出 moc3063
图片尺寸640x640
双向可控硅bt2 (bta208a)击穿,在路检测驱动光耦u9,u10(型号moc3063
图片尺寸1663x1192
文章 其他 关于单双向晶闸管的控制电路主要感觉图1那种先用的moc3063
图片尺寸878x311
关于单双向晶闸管的控制电路
图片尺寸724x407
单片机控制的调功电路,隔离驱动采用带过零触发的光电耦合器 moc3063
图片尺寸500x234
diy了一个固态继电器光耦moc3063双向可控硅方案
图片尺寸733x347
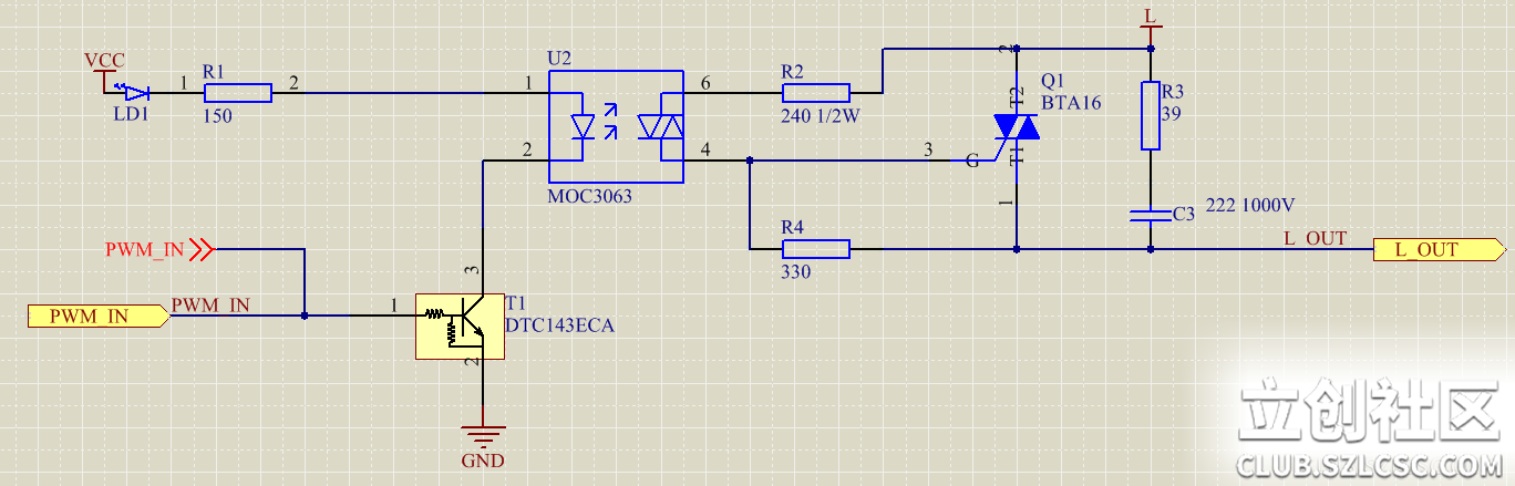
moc3063,6脚sop6封装,零交叉可控硅驱动器,有价格优势,典型应用电路
图片尺寸1368x439
过零双向可控硅光耦工作原理及实际应用moc3063,moc3041,tlp363j
图片尺寸556x233
el3063与双向可控硅控制直流电路导通问题 - 电子设计论坛 - 21ic电子
图片尺寸479x241
关于固态光耦继电器moc3063的国产替代料号解决方案
图片尺寸300x283
moc3063m光耦中文资料产品介绍规格书pdf档产品手册引脚图_电压_控制
图片尺寸293x341
电路图:电路功能:采用moc3063和双向可控硅bt136实现交流过零型固态
图片尺寸792x417
doc2,hr510030160ahr5633063adz15le100390240ahr51003063adz15le
图片尺寸800x1132