mp3电路原理图

听了这么多年mp3终于搞清楚mp3电路图原理了
图片尺寸3000x1711
分析一下这个mp3的原理图
图片尺寸1080x761
> mp3原理图
图片尺寸1462x1049
mp3完整电路图
图片尺寸3012x1711
基于vs1003的mp3电路原理图
图片尺寸3565x2355
如何读懂mp3mp4播放器电路图二
图片尺寸2367x1705
矩力mp3电路3
图片尺寸2339x1653
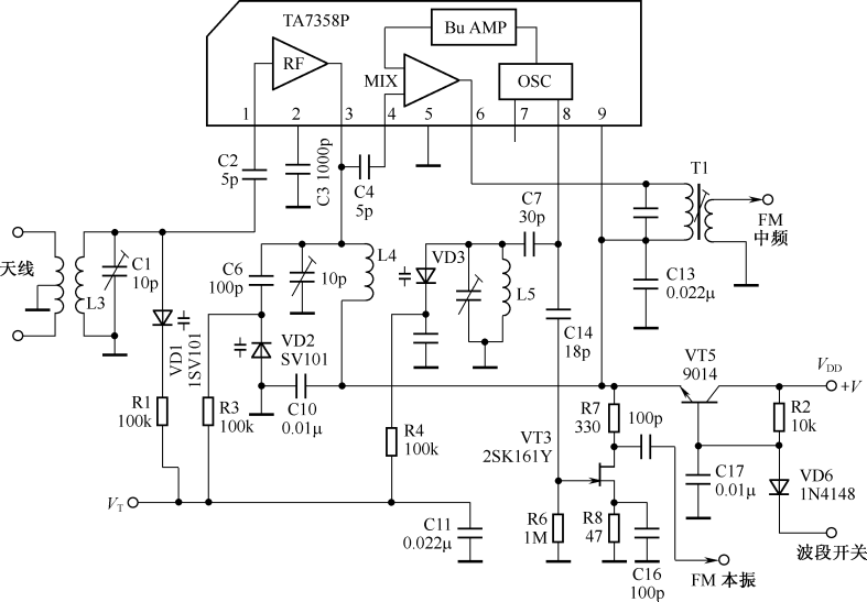
音响系统电路--数字调谐系统
图片尺寸787x547
mp3电路原理图设计
图片尺寸920x1302
mp3原理图,看不明白就当看"天书"了.
图片尺寸2200x1699
mp3电路图4
图片尺寸2339x1652
mp3硬件电路原理图08
图片尺寸2339x1653
mp3电路原理图设计
图片尺寸920x1302
一mp3电路图示例
图片尺寸2200x1699
mp3原理图及维修手册
图片尺寸3522x2521
手工制作的mp3播放器电路及资料
图片尺寸2000x1500
mp3电路1
图片尺寸3032x1672
69 第21章 单片机mp3播放器实验 1号单片机与vs1003的接口电路 程序
图片尺寸770x606
mp3电路10
图片尺寸2339x1652
分析一下这个mp3的原理图
图片尺寸973x732