mp3电路板图解

mp3完整电路图
图片尺寸3000x1711
> mp3原理图
图片尺寸1462x1049
mp3硬件原理电路图(一)
图片尺寸1661x1357
台典型的高清mp4-艾诺v3000hd型播放器,看看机子内部的电路和整体结构
图片尺寸800x658
手工制作的mp3播放器电路及资料
图片尺寸2000x1500
mp3电路图(一)
图片尺寸1728x1190
diy超大容量的硬盘mp3播放器
图片尺寸1505x950
mp3播放器电路板
图片尺寸750x684
无线k歌电路板蓝牙k歌麦克风电路板k歌蓝牙音响功放板37v3w
图片尺寸850x850
mp3播放器电路图
图片尺寸866x650
mp3电路图
图片尺寸866x650
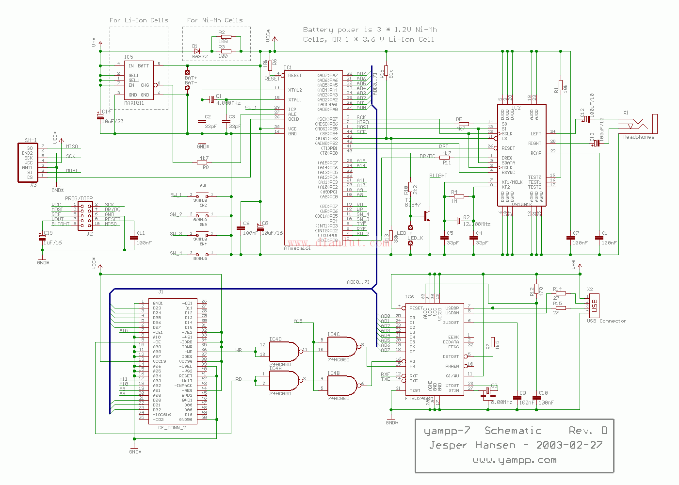
ft8u245usb设计的mp3播放器电路
图片尺寸1400x1000
音乐芯片电路图
图片尺寸640x400
mp3语音播放模块一对一触发串口控制播放usb下载8m存储dy sv8f - 痕风
图片尺寸700x700
3310lcd做的音乐播放器(电路
图片尺寸936x511
atj-2073 mp3原理图 第1页 (共1页,当前第1页) 你可能喜欢 电路原理图
图片尺寸1159x829
供应深圳高品质mp3语音模块qj000m04录音ic,录音模块串口控制
图片尺寸726x344
蓝牙解码板mp3 无损车载音箱功放改装蓝牙4.1电路板 蓝牙
图片尺寸700x700
推荐wavgat bluetooth audio receiver board bluetooth 5.0 mp3
图片尺寸800x800
文档下载 所有分类 工程科技 电子/电路 > mp3模块原理图13 14 15 16
图片尺寸1209x765