mq4传感器引脚图

徐总供电电路分析之映泰ih61主板
图片尺寸1144x1160
甲烷气体传感器 (mq4)端口布局图
图片尺寸640x444
基于stm32f103的消防系统之mq4气体传感器
图片尺寸739x318
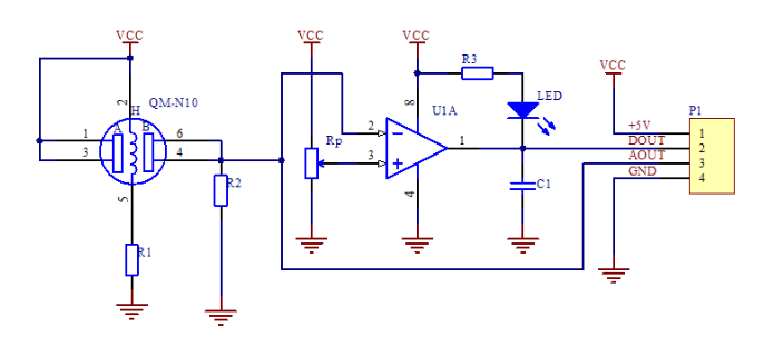
mq4天然气传感器模块测试
图片尺寸695x321
▋龙戈电子|▋arduino套件mq-9可燃一氧化碳气体检测传感器模块b
图片尺寸640x480
mq4 甲烷,天然气气体传感器
图片尺寸416x200
气敏元件mq411引脚(一氧化碳)
图片尺寸1001x541
甲烷气体传感器 (mq4)端口布局图
图片尺寸722x441
micro:物联网扩展板3. dfrobot gravity:电容式触摸传感器4.
图片尺寸728x546
mq2烟雾传感器
图片尺寸800x800
mq4气体传感器属于二氧化锡半导体气敏材料,属于表面离子式n型半导体.
图片尺寸314x448
天然气传感器miroadmq-4甲烷传感器
图片尺寸800x800
该传感器工作需要提供两个电压,加热电压vh,直流5v或交流5v都可以,为
图片尺寸821x554
dfrobot gravity:适用于 arduino 的模拟 ch4 气体传感器(mq4)3.
图片尺寸750x246
mq4 mq-4 传感器模块 mq4 气体泄漏检测设备模块
图片尺寸760x719
gjc4矿用低浓度甲烷传感器原理图
图片尺寸1232x952
采用stm32单片机作为控制cpu,采用mq4天然气气体采集传感器,dht11温
图片尺寸916x685
常用气体传感器 type in kit (mq135/mq2/mq3/mq4/mq5/ mq6/mq7
图片尺寸480x480
dfrobotsen0343压差传感器的介绍特性应用及结构原理图
图片尺寸990x493
传感器灵敏度曲线如图燃气检测采用mq-4气体传感器,该传感器对甲烷,天
图片尺寸1283x713