mr4020引脚图与功能表

hef4017bt中文资料规格参数pdf数据手册引脚图产品参数产品手册芯片
图片尺寸193x261
芯片引脚及主要特性cop402/402m,4位微控制器(无rom)
图片尺寸1409x2148
mr-je cn1管脚定义 (1).png
图片尺寸879x799
mr4020 lv3667begqw lv3667be gqw qfn ps224c ps224 dip16 新的
图片尺寸800x640
dac和14个通道高速dma控制器,提升数据交互传输效率,功能反馈更实时
图片尺寸500x300
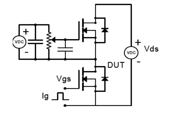
np3400mrn通道增强模式mosfet
图片尺寸611x377
电子行业报告ai浪潮汹涌hbm全产业链迸发向上
图片尺寸640x343
enp和ent两个使能端接高电平,mr清零端接高电平使其无效,置数引脚load
图片尺寸437x253
tc74hc4020af,tc74hc4020af pdf中文资料,tc74hc4020af引脚图,tc74hc
图片尺寸826x1169
正品三菱伺服 全套特价 电机hf-sn302j-s100/mr-je-300a 3.0kw
图片尺寸1546x1920
我的cd4020为什么输出的波形频率是一样的啊?求帮助
图片尺寸1124x638
msp430f135ipmr pdf,msp430f135ipmr中文资料,msp430f135ipmr引脚图
图片尺寸900x900
1)可以实现较小的封装尺寸:随着堆叠芯片及连接引脚(pin)的数量增加
图片尺寸640x228
quartus仿真系列2:74193功能
图片尺寸1167x749
fsl206 fsl206mr dip-8 直插8脚 常用电源管理 ic 芯片 电子 器件
图片尺寸360x360
cc40194,两者功能相同,可互换使用,其逻辑符号及引脚排列如图14-1所示
图片尺寸516x276
图表4:各家存储厂厂商在hbm上的路线图供给:sk海力士,三星电子,美光
图片尺寸1080x723
利用74ls161计数器芯片分别实现模12,模20的计数器
图片尺寸351x471
hbm走俏暗战打响
图片尺寸1000x657
74ls192的引脚图 74ls192的功能表如表1所示
图片尺寸626x462