mt4953电源电路图

直流稳压电源的设计
图片尺寸1011x468
2v 2000mah 的镍镉电池充电,采用的9v 800ma电源 外加下面的电路.
图片尺寸1160x595
电视机开关电源电路图大全九款电视机开关电源电路原理图详解
图片尺寸838x465
用三相四线制电源
图片尺寸1100x372
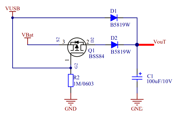
电源自动切换电路设计(2)最后这个电路设计你可不一定见过!
图片尺寸600x397
电源自动切换电路设计(2)最后这个电路设计你可不一定见过!
图片尺寸712x563
单电源运放线性放大电路的4种范例
图片尺寸868x458
10:47 提问者采纳 这是一个将300v直流转变为12v直流的开关电源电路
图片尺寸952x487
无dc-dc变换实现多路高精度输出反激电源的诀窍|电压|电路|dc-dc_新浪
图片尺寸640x450
开关电源电路图_基于uc3843的开关电源电路图
图片尺寸650x319
集成直流稳压电源设计报告三端可调稳压集成电路lm317的多种应用电路
图片尺寸568x463
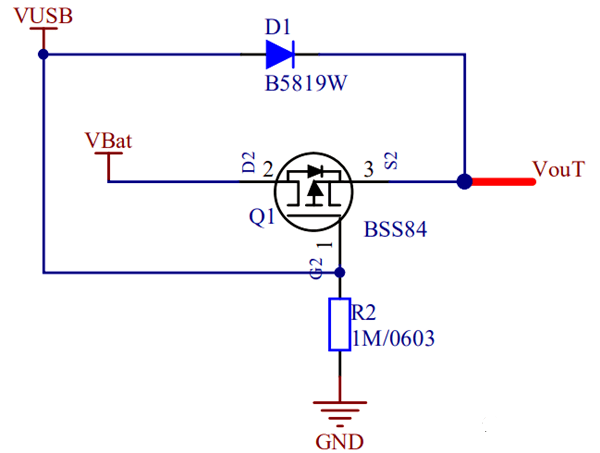
电源自动切换电路设计(2)最后这个电路设计你可不一定见过!
图片尺寸600x453
论坛- 电源管理 - 电源管理 - 德州仪器在线技术支持社区
图片尺寸517x418
12v,15v稳压电源设计图
图片尺寸1222x610
这款开关电源电路简单,稳压范围宽,电路构成,元件作用,详解
图片尺寸480x270
为何这些电源适配器pfc电路均内置氮化镓,这篇文章给你答案
图片尺寸700x467
用料很高个头很大!全汉 hydro ptm pro 1350w白金电源拆解分享
图片尺寸640x360
stm32芯片替代方案:gd32f103vet6电源电路设计
图片尺寸784x670
5v 2a充电器电源原理图
图片尺寸595x327
5v电源电路设计
图片尺寸1218x798