n()分布

3. 正态分布:n(μ,σ2)
图片尺寸1080x729
n(0,1)分布是什么分布?
图片尺寸600x310
统计学3正态分布及应用ppt
图片尺寸1080x810
25 n 现从总体中抽取n=2的简单随机样本,考察样本均值的分布
图片尺寸1080x810
设是来自标准正态分布的样本,则称统计量服从自由度为n的卡方分布,记
图片尺寸1100x942
如何理解图像的概率分布?为什么n(0,1)的向量可以gen图片?
图片尺寸682x1254
n = 和 p = 0.5 时的二项分布
图片尺寸500x679
正态分布的前世今生 (上)_n(0,1/2)分布的概率密度-csdn博客
图片尺寸463x231
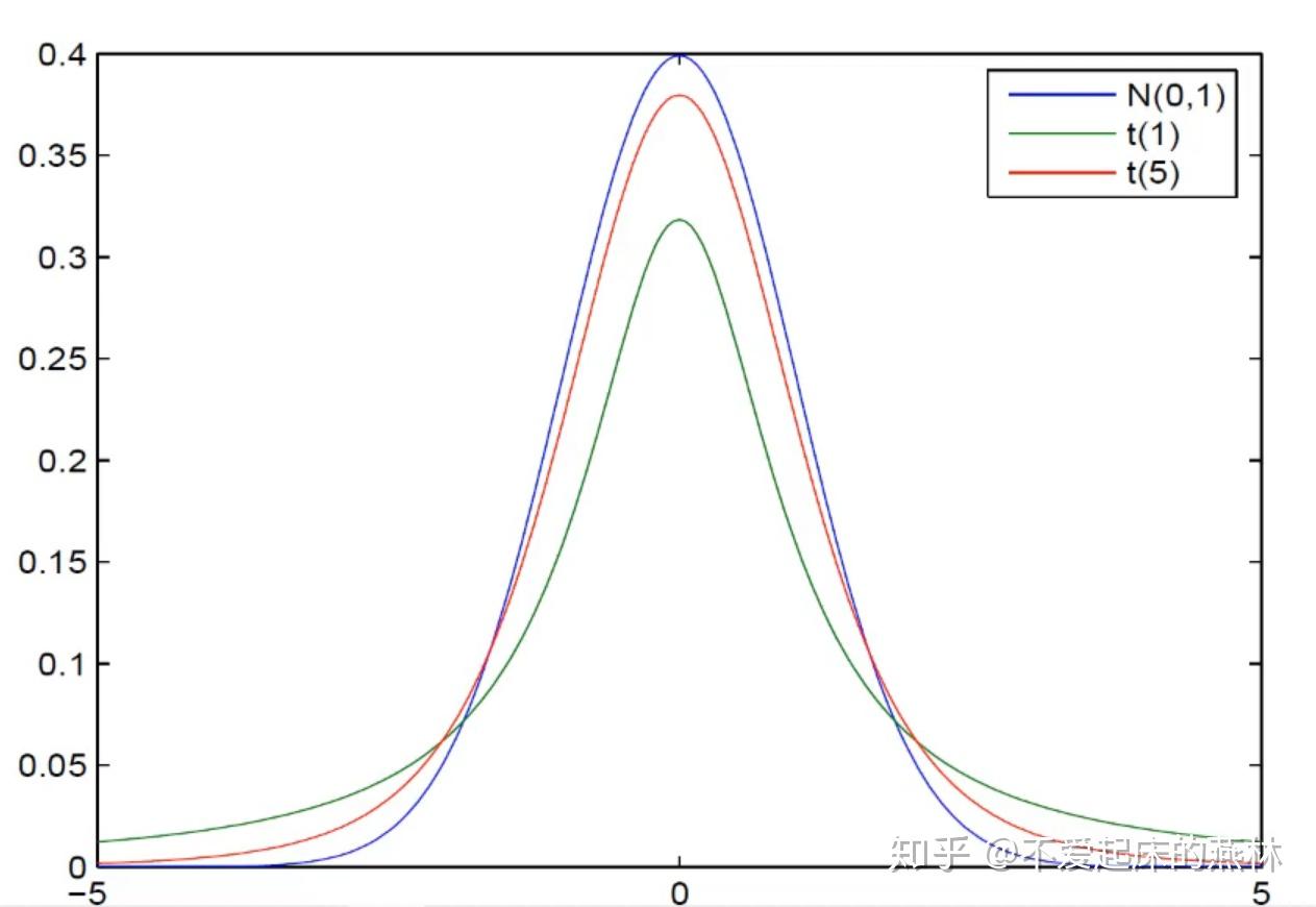
数理统计第五讲三大分布
图片尺寸1263x870
知道α和n,如何求学生氏分布的分位点呀,用matlab里哪个公式?
图片尺寸450x148
如何理解图像的概率分布?为什么n(0,1)的向量可以gen图片?
图片尺寸721x516
n元高斯分布函数
图片尺寸372x248
n=100抽样分布
图片尺寸963x659
设 ,其中 统计量t服从自由度为n的t分布,记作 t~t(n)
图片尺寸720x723
p (n) (n) 2 2分布表
图片尺寸1080x810
理学 概率论 数理统计第20讲(房)ppt 概率论 数理统计 2 ( n) 分布
图片尺寸1080x810
则,随机变量t服从自由度为n的t分布,t~t(n).记:(3.
图片尺寸701x353
【补课】【概率论】几种分布概述_n分布-csdn博客
图片尺寸395x268
=0.04, n=1. (Ⅱ)频率分布直方图
图片尺寸480x344
自由度为n的 c 分布的上分 位数 c p304 例如: c 0.
图片尺寸1080x810