ne555推高压包

终于出弧了ne555推高压包
图片尺寸1121x659
改进版555推脉冲高压包
图片尺寸2344x1466
终于出弧了ne555推高压包
图片尺寸992x638
ne555推动高压包
图片尺寸1368x756
555高压电路,堆高压包(参赛)
图片尺寸901x340
ne555制作的高压发生器
图片尺寸678x466
ne555推高压包
图片尺寸337x600
巧用ne555作之路高压发生器电路图
图片尺寸662x349
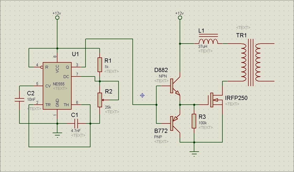
关于高压发生器,的制作,用的555驱动irfp540,带动高压包
图片尺寸802x1631
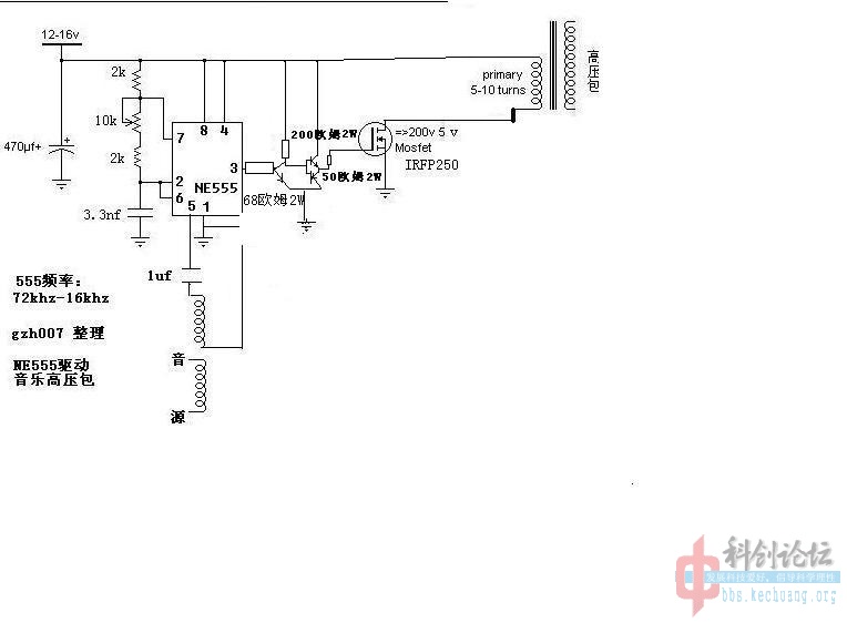
终于出弧了ne555推高压包
图片尺寸764x562
555检测行输出变压器电路
图片尺寸960x412
ne555脉冲频率占空比可可调方波矩形信号发生器步进步进电机
图片尺寸800x800
用单管自激振荡推高压包拉弧,我制作的不怎么好看,你能做更好吗
图片尺寸1280x720
【收藏】22个ne555典型应用电路图
图片尺寸248x229
相关元件pdf下载:ne555 bu204
图片尺寸960x412
ne555应用电路图解决方案华强电子网
图片尺寸453x237
信号用三极管并入电源,zvs推高压包,高压整流或者倍压整流
图片尺寸660x681
求大神讲解该ne555电路图
图片尺寸720x616
【高压】自制zvs电路推高压包 产生五万伏等离子电流!
图片尺寸1328x830
信号用三极管并入电源,zvs推高压包,高压整流或者倍压整流
图片尺寸660x445