nju7313al应用电路图

图9. hv9861a直接降压式电路图
图片尺寸524x305
4-3,锂电池降压输出电路
图片尺寸1525x607
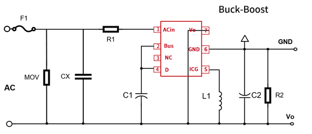
开关电源应用电路常见开关电源电路设计汇总八款模拟电路设计原理图
图片尺寸594x612
电源电路冷地端输出的12v电源经r871,r871降压,经c860, c861退耦滤波
图片尺寸1854x2393
typlcal application circuits/典型应用电路:矽源特chipsourcetek
图片尺寸600x450
典型应用图如图4所示.
图片尺寸639x454
图3 单片机原理电路
图片尺寸724x554
全桥电路图
图片尺寸831x438
光栅四倍频细分电路模块的分析与设计-应用-电子工程世界网
图片尺寸1253x705
"碾压" 阻容降压_电路_产品_性能
图片尺寸640x276
器官芯片应用乙肝病毒hbv曼博生物
图片尺寸2599x4033
音频电路
图片尺寸640x480
8v转5v的升压电源电路芯片
图片尺寸941x453
用平均电流控制的boost功率因数校正器电路原理图
图片尺寸1728x1297
电容的主要参数特性及应用电路
图片尺寸417x245
应用实例 - 典型功率mosfet驱动保护电路设计方案
图片尺寸743x461
血浆蛋白质组学的研究应用
图片尺寸640x898
一款卓越的高性能n沟道mosfet_应用_电路_开关
图片尺寸600x450
光通信激光二极管驱动电路原理与应用 - 副本ppt
图片尺寸1080x810
电容的主要参数特性及应用电路
图片尺寸640x304