nmos电路图

单片机控制nmos
图片尺寸910x568
4个nmos组成的全桥驱动电路
图片尺寸892x661
大佬帮忙看下nmos管控制led电路的可行性
图片尺寸961x571
单片机的5vi/o能不能直接选通nmos管?
图片尺寸431x395
cn103675398a_一种nmos阈值电压测量方法有效
图片尺寸968x936
写出题图中nmos电路的逻辑表达式图a图babca
图片尺寸890x536
请教下,ir2104驱动nmos,不采用自举升压,可以这样接吗?
图片尺寸619x465
nmos运放典型电路图介绍增强型耗尽型解析
图片尺寸506x263
原理图(以全nmos管为例)从上图可看出,此电机驱动电路由4个nmos管构成
图片尺寸623x425
nmos防反接电路
图片尺寸949x388
nmos与pmos应用电路设计图文介绍
图片尺寸530x340
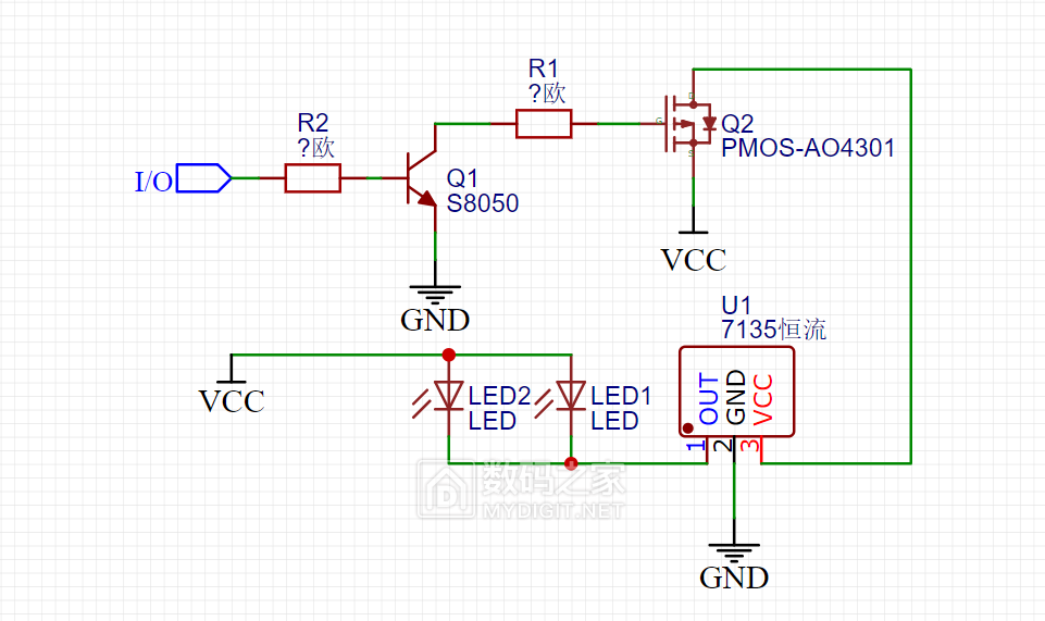
一个简单的nmos驱动电路设计
图片尺寸493x320
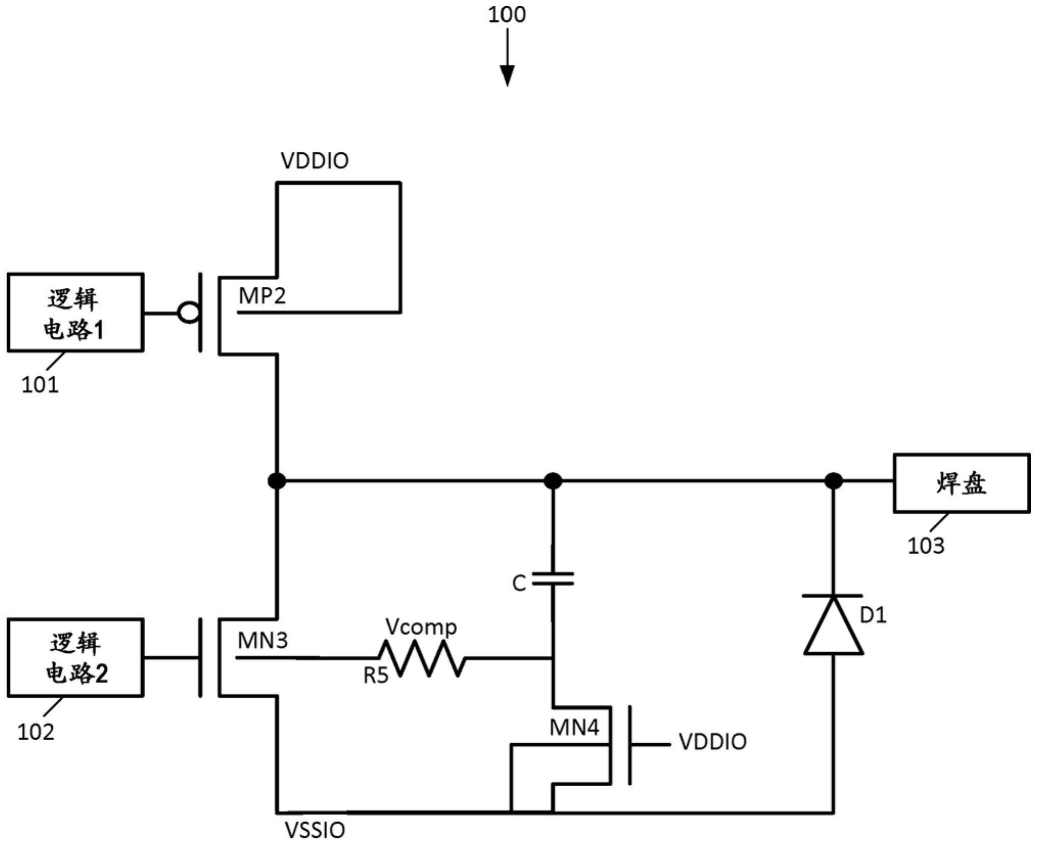
具有动态耦合到漏极的本体的nmos晶体管
图片尺寸2028x1653
nmos基本逻辑电路分析
图片尺寸287x267
用于nmos的驱动电路
图片尺寸572x393
nmos放大器电路模型详解(一) - 模拟技术 - 电子发烧友网
图片尺寸640x344
nmos 电路 测试
图片尺寸530x364
nmos电路图详解nmos结构及工作原理基本逻辑电路分析kiamos管
图片尺寸530x893
写出题图中nmos 电路的逻辑表达式.请选择正确答案.
图片尺寸511x306
电路设计nmos做电平转换电路图解kiamos管
图片尺寸530x292