nrf24l01电路原理图

原理图
图片尺寸768x456
图2由nrf24l01 芯片构成的通信模块电路图.
图片尺寸650x530![[无线通信] nrf24l01电路图](https://i.ecywang.com/upload/1/img1.baidu.com/it/u=3588035972,1858736616&fm=253&fmt=auto&app=138&f=PNG?w=731&h=500)
[无线通信] nrf24l01电路图
图片尺寸1053x720
nrf24l01有哪些特性呢 - stm32 - 电子技术论坛
图片尺寸1193x778
nrf24l01_原理图
图片尺寸1219x805
nrf24l01模块电路图与pcb图(2.4g无线传输)
图片尺寸1128x620
基于nrf24l01的射频收发电路原理图
图片尺寸848x456
二是nrf2401原理图中的晶振如果用单片机输出时钟代替,单片机内.
图片尺寸1366x768
rfx2401c nrf24l01 电路图.jpg
图片尺寸1727x819
nrf24l01无线收发电路图
图片尺寸681x482
nrf24l01无线控制防丢器原理图
图片尺寸852x529
原理图,该电路主要由温度传感器ds18b20,单片机stc12le5408和nrf24l01
图片尺寸1496x946
毕设-基于51单片机设计(无线烟雾火灾 传输 温度报警 nrf24l01)
图片尺寸862x646
自制nrf24l01无线小车
图片尺寸3451x2351
上面是nrf24l01模块的电路原理图,实话说我现在的能力不足,还无法指出
图片尺寸633x565
关于nrf24l01的中断输出
图片尺寸1207x446
51单片机nrf24l01无线传输光照 pm2.5 pcb文件 电路图 lcd12864显示
图片尺寸1231x738
首页> nrf24l01与单片机连接 二,接口电路: (1) vcc脚接电压范围
图片尺寸875x560
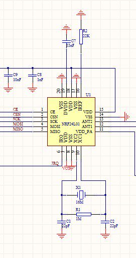
nrf24l01模块原理图 2.4ghz无线模块24l01 nrf24l01 2.4ghz 24l01
图片尺寸271x512
nrf24l01与ds18b20温度采集与发送接收 该设计中涉及到的硬件电路如下
图片尺寸554x384