ob2202cp开关电源

开关电源 原装正品ob2202 开关电源ic芯片sop-8 ob2202cp
图片尺寸521x322
ob_2203 设计指南
图片尺寸685x1106
ob2202参数datasheetpdf下载
图片尺寸827x1169
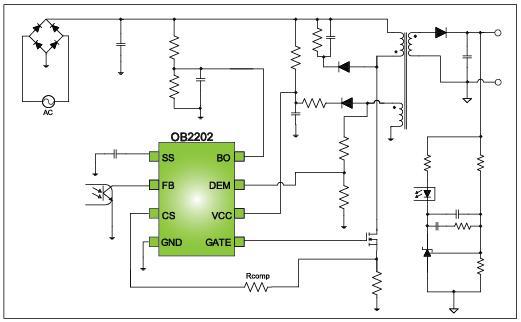
110w-ob2202 lm324前段时间制作的充电器pcb原理图 - 电源论坛
图片尺寸975x524
根据电路图写出电源电路分析过程
图片尺寸894x378
ob2202参数datasheetpdf下载
图片尺寸827x1169
集成电路ic,电源ic,原装正品,ob2202cp,ob2202ap
图片尺寸650x492
关于uc3842外围电路两问-综合电源技术-世纪电源网社区
图片尺寸521x375
启攀推出六路自适应电荷泵型led驱动器cp2160
图片尺寸713x348
优惠供应ob2202cpa sop-8 昂宝原包原装 开关电源驱动控制器ic
图片尺寸800x800
典型应用: 电源系列:ob2262 ob2263 ob2268 ob
图片尺寸437x215
ob2263mp ob2269ccpa ob2358ap ob2203cpa ob5269cpa ob2273amp ob
图片尺寸547x321
onbright(昂宝)主打系列 电源管理ic,数模/模数转换器,照明驱动器
图片尺寸463x186