ob2262电路图

师傅:电源管理芯片8脚的二极管d505在电路板上用二极管
图片尺寸1080x2400
ob2269
图片尺寸2318x2841
抄了一个板vcc电压起不来请各位大侠帮忙诊断一下谢谢ic是ob2263
图片尺寸1463x677
电子元器件 集成电路(ic) ob2262mp 低功耗电流模式pwm控制芯片 sot
图片尺寸725x308
昂宝ob2263中文规格书.doc
图片尺寸792x1120
电源--ob2269求助
图片尺寸2189x1194
cr6842国产芯片代替ob2269,性能稳定!
图片尺寸640x359
4保护电路(1)短路保护(scp),过流保护及过载保护ob2262, ob2263的④脚
图片尺寸1280x958
pt2262应用电路pt2262/2272最多可有12位(a0-a11)三态地址端管脚(悬空
图片尺寸1149x860
在以前的资料中找到一款和此电饭煲类似的电路,于是开始做功课了.
图片尺寸1242x1656
主题: ob2263满载断电后立即通电不起载
图片尺寸793x550
ob2262_datasheet_v10
图片尺寸893x657
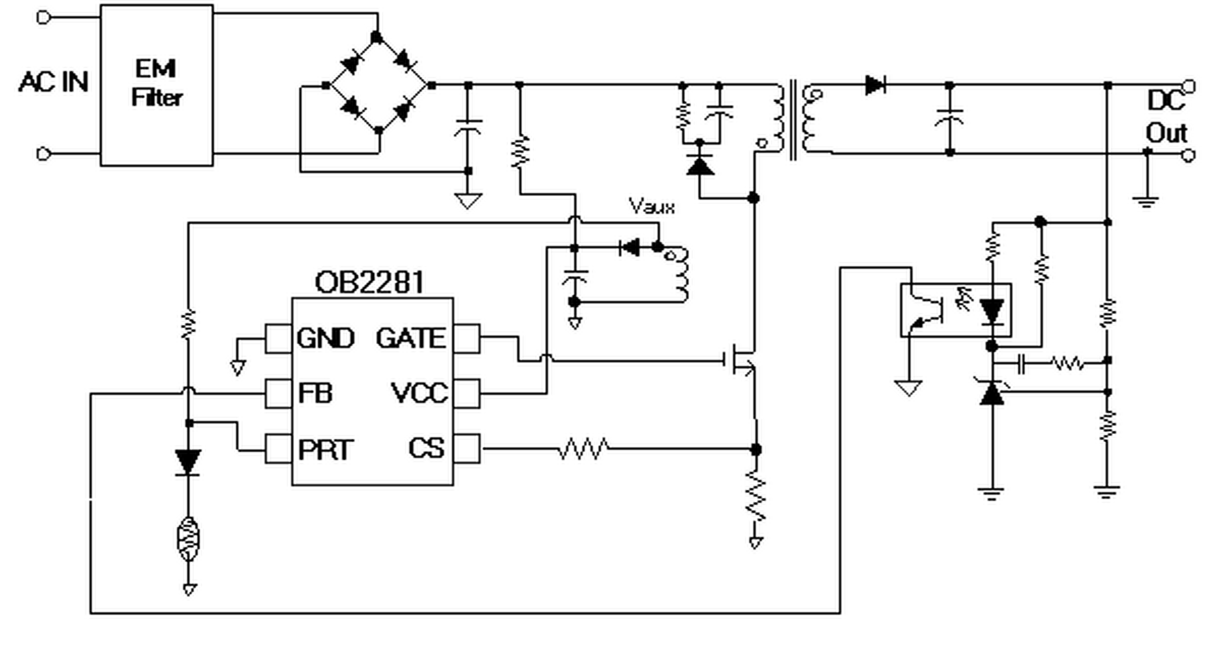
ob2281是一款高集成度电流型pwm控制器ic,专为高性能,低待机功耗,低
图片尺寸2419x1280
过6kv雷击,ob2269 12v/2.1a辐射传导不过,整改
图片尺寸1284x712
ob2263ap电路图
图片尺寸500x355
ob2273是一款高度集成的电流模式脉宽调制控制集成电路
图片尺寸567x291
【雕爷学编程】arduino动手做(155)---2262/2272四键无线遥控套件模块
图片尺寸810x982
ob2362高压段有振铃
图片尺寸1468x797
基于sc2262pt2272红外发射接收器设计_第5页
图片尺寸1240x1753
关于ob2269带负载能力差,用sg6841代用的处理过程!
图片尺寸304x393