oppo组织结构图及介绍

oppo的股权激励秘诀
图片尺寸640x359
oppo运作模式分析
图片尺寸893x341
十月印象#_帖子_oppo手机官方社区
图片尺寸1728x2304
oppo投资版图:8年投出40 ,硬科技企业占半数,多家公司融资凶猛
图片尺寸741x407
自研大规模知识图谱及其在数智工程中的应用接下来为大家介绍 oppo
图片尺寸1080x608
你是从什么时候发现,oppo和vivo从智商手机变成性价比手机的?
图片尺寸640x1216
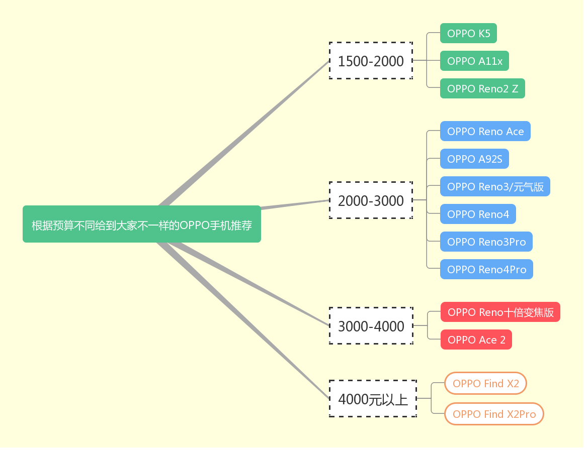
2022年oppo(realme,一加)各价位1000到2000,2000到3000,3000到4000
图片尺寸778x682
oppo运作模式分析.doc
图片尺寸792x1120
组织机构框架图
图片尺寸920x1303
公司组织结构图
图片尺寸920x690
oppo不一定要上市,但肯定要股权和薪酬改革
图片尺寸1000x516
vivo公司组织结构图
图片尺寸568x366
oppo 数据湖统一存储技术实践
图片尺寸1390x652
专业oppo运作模式分析及图文讲解
图片尺寸920x1302
重庆oppo项目:满足你对bim技术的一切想象
图片尺寸729x385
oppo大数据平台运营研发实践分享
图片尺寸1080x608
oppo self-developed large-scale knowledge map and its
图片尺寸1080x608
2022年(双十一)有哪些高性价比oppo手机值得购买? - 知乎
图片尺寸1167x896
2020 oppo开发者大会:oppo钱包带来智慧卡服务
图片尺寸747x447
帝奥微闯关科创板:2020年刚扭亏,毛利率逐年下降 小米,oppo是股东
图片尺寸1381x853