oppoa5充电Ic电路图

一颗小型5v充电器,里面电路相单简单,搞懂原理图自已可以制作
图片尺寸984x856
手机充电器电路图
图片尺寸1759x1217
常见手机充电器电路图1.doc
图片尺寸792x1120
手机自动充电器电路图
图片尺寸685x415
oppoa5手机电路图
图片尺寸600x380
电动自行车充电器电路 - 86ic科技网
图片尺寸2820x1774
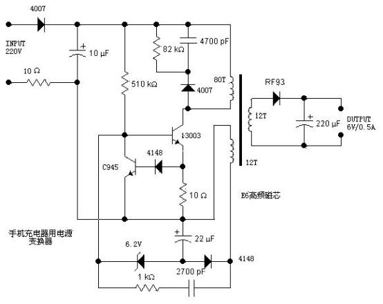
手机充电器电路图分析
图片尺寸1153x763
手机电池充电器电路图
图片尺寸614x347
一颗小型5v充电器,里面电路相单简单,搞懂原理图自已可以制作
图片尺寸1531x853
5v充电器电路图
图片尺寸1062x559
5vusb充电器电路图
图片尺寸598x335
手机快充那些事高通oppo华为群雄并起
图片尺寸1920x1136
求手机充电器电路工作原理?谢谢
图片尺寸591x364
手机充电器电路原理图
图片尺寸1441x1029
5v1a充电器芯片方产品特性以及它的优势的介绍
图片尺寸691x374
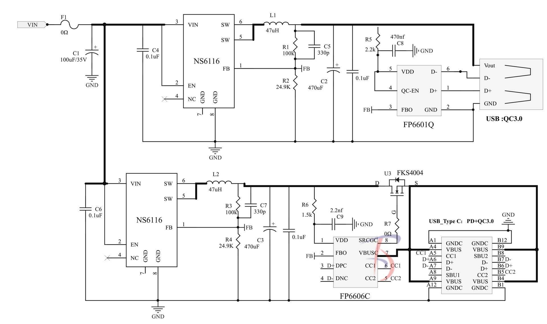
各位请帮忙分析下这个充电电路
图片尺寸1701x718
> 手机充电器电路原理图
图片尺寸1318x851
智能手机充电器原理图手机充电器5v1a原理图
图片尺寸554x440
手机充电器电路图
图片尺寸1184x732
5v2a充电器电路图
图片尺寸723x356