p38mapk通路磷酸化

农科院特产研究所证实水貂肠炎病毒通过线粒体信号通路诱导细胞凋亡的
图片尺寸1080x664
cell子刊:睡觉疗伤!
图片尺寸839x836
图2 橘小实蝇热休克蛋白基因家族分析图3 橘小实蝇p38 mapk信号通路
图片尺寸968x1063
朱健康研究组和杨淑华研究组在植物低温应答调控方面取得重要进展
图片尺寸1191x1191
mapk通路: 分裂素活化蛋白激酶信号通路促进细胞生长,分化和存活.
图片尺寸640x806
【血液疾病】第二代btk抑制剂——阿卡替尼
图片尺寸1080x877
许多其他信号通路,包括 ras/mapk,par6,rhoa/rock1,pi 3-k/akt,p38 和
图片尺寸1080x1713
小分子化合物热门靶点p38mapk
图片尺寸715x917
67cell metab:王琳教授团队报道非酒精性脂肪肝炎新靶点_通路
图片尺寸1080x1034
圣和药业sh3809片获得国内临床试验许可
图片尺寸705x612
靶向tgfβ信号通路medchemexpress
图片尺寸1080x875
ga可以通过激活ros诱导细胞周期停滞和凋亡,从而激活mapk通路研究通讯
图片尺寸660x559
肿瘤研究八大明星通路之mapk信号通路的解说
图片尺寸382x409
前沿科技中科院等科学家合作研究揭示中药复方苦参注射
图片尺寸600x444
mapk主要有4个亚族,对应4条mapk通路:erk,p38,jnk,bmk1(erk5).
图片尺寸660x768
强强联合巩志忠杨淑华及郭岩教授团队应邀综述蛋白激酶调
图片尺寸1080x818
细胞信号通路详解之mapk信号通路
图片尺寸800x695
cell子刊:睡觉疗伤!
图片尺寸1080x706
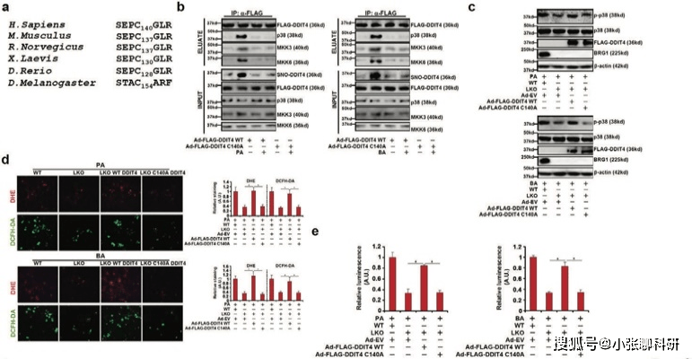
小结:ddit4 s-亚硝化后可以整合进p38-mapk信号复合体中,其s-亚硝化位
图片尺寸771x400
细胞信号通路详解之tgfβ通路
图片尺寸1080x758